一、研究背景
选取100例人类脑组织样本用于蛋白质组质量控制,其中将90例合并纳入蛋白质组学研究;另选取49例个体病例用以验证性蛋白质组学研究;20份脑脊液样本被用于生物标志物研究,其中13例被纳入最终的数据集;另外一个独立队列(含80例具有良好的临床和病理诊断标准的脑皮质样本,最终62例被纳入数据集,其中含23例正常,39 例AD)被纳入研究。样本进行基于TMT体外标记的蛋白质组学和磷酸化组学分析后,随后在AD小鼠上验证,整合多组学的分析结果,确定靶点。

图1 技术路线
三、研究结果
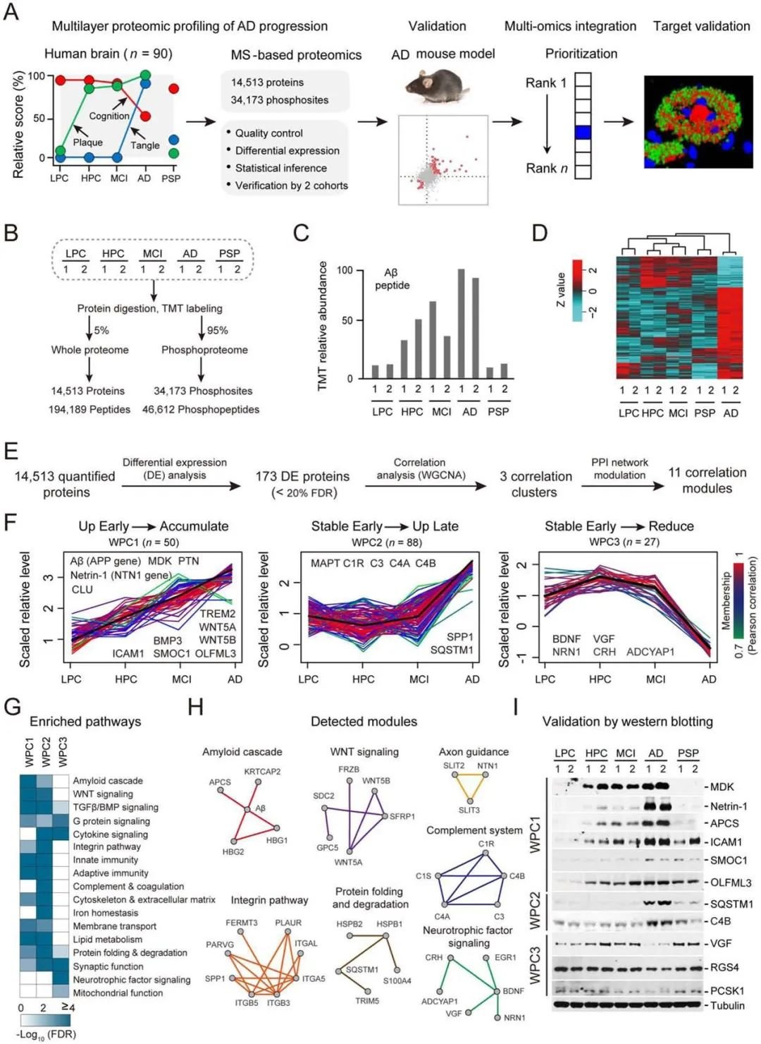
为全面整合和分析AD的相关数据,制定了系统的研究路线(图2A)。根据病理特征对90例人脑样本进行分类,即斑块和缠结低的对照组(LPC)、Aβ病理学高但不存在认知缺陷组(HPC)、轻度认知障碍伴有Aβ病理和轻微可测量的认知缺陷组(MCI)、斑块和缠结高的晚期AD组(AD)以及进行性核上性麻痹组(PSP),并分别进行全面蛋白质组学和磷酸化组学分析(图2B)。结果显示,Aβ肽段水平与5组的病理学分布相符合(图2C)。按照路线筛选涉及17种通路的173个差异表达蛋白( differentially expressed protein,DE protein),并进行WGCNA分析和蛋白-蛋白相互作用(PPI)分析(图2E),鉴定出三个蛋白质簇(图2F)。WPC1 (n = 50)表现出HPC和MCI的早期升高和AD的持续积累,包括Aβ、TREM2和CLU。WPC2蛋白(n = 88)在HPC和MCI阶段相对稳定,但当进展到AD时,包括MAPT (tau)和补体成分在内的WPC2蛋白明显增加(图2G)。将每个WPC模式中的DE蛋白与PPI整合,定义了11个功能模块,并在Western blot中验证(图2H,I)。

图2 不同分型AD蛋白质组学和磷酸化组学分析
对49例单独的人类大脑样本(Banner Sun队列)进行分析,并合并研究;同时,对80例脑皮质样本(Mount Sinai队列)进行蛋白质组分析,62例样本鉴定出的12147个蛋白进入最终的数据集(图3A、B)。在Banner Sun队列中发现的117个DE蛋白中,有84个在Mount Sinai队列中被重新鉴定,其中58个(69%)显示出AD的一致变化(图3C、D)。因此,两个广泛的TMT验证分析有力地支持了深度蛋白质组学研究的可重复性。为了研究AD中蛋白质变化的潜在机制,将本研究的AD蛋白质组数据集与已报道的大规模AD转录组数据集进行了比较。在AD中58个改变的蛋白中,89%的蛋白都与RNA水平下降有关,但只有55%增加的蛋白与转录上调有关(图3D),这表明剩余45%增加的蛋白受转录后机制调节。

图3 不同队列AD蛋白质组学分析验证AD相关蛋白
2、磷酸蛋白组衍生激酶在AD中的活性
本次磷酸化蛋白组分析在7083个磷酸化蛋白上鉴定出34,173个磷酸化位点,AD的磷酸化组学分析结果显示,微管相关的Tau蛋白是AD中最高的磷酸化蛋白(图4A)。有25,698个(75%)pS位点,7,216个(21%)pT位点和1,259个(4%)pY位点(图4B)。聚类分析中,AD组与其他组相比变化最大(图4C)。与蛋白组学相似,将873个差异磷酸肽划分为4个簇,结果显示,PPC1 (n = 39)在AD发展过程中稳步增加;PPC2 (n = 372)在HPC和MCI样本中是稳定的,在AD中急剧增加(图4D、E)。总之,PPC1-4模式表明,在AD的不同阶段,蛋白质磷酸化是高度动态的。对各个簇的磷酸化蛋白进行通路富集,揭示了AD中剪接功能障碍和钙假说中的两个新途径。在改变的磷酸化蛋白质组(n = 398)和整个蛋白质组(n = 173)之间只有11个蛋白质重叠(图4G),这表明磷蛋白质组分析代表了分子调控的新层面,补充了整个蛋白质组的景观。拟根据磷酸化底物的水平推导样品中的激酶活性,IKAP机器学习算法推断出186个激酶的活性,其中28个可能发生变化,主要发生在AD(图4H)。CDK激酶的活性可以从已知底物MAPT、APP、LMNA、VIM、TLN1和SQSTM1中计算出来(图4I), GSK3激酶的活性也可以类似地推断出来(图4J)。对整个蛋白质组和磷酸化蛋白质组中可能激活的28种激酶及其相关家族成员的水平进行检测,绝大多数激酶(除了MAP3K6)在整个蛋白水平上没有变化,一些MAP激酶级联反应表现出磷酸化的显著增加(图4K)。总的来说,这些多水平蛋白质组学分析表明,MAP激酶信号的激活与AD的发病机制有关。

图4 AD中蛋白磷酸化事件的分析
四、结论
本次研究表征了AD阶段相关的分子网络,改变的蛋白质在两个独立的队列中得到验证,显示出部分RNA依赖性。脑组织和脑脊液蛋白质组的比较揭示了生物标志物候选物。结合5xFAD小鼠分析,确定了15个Aβ相关蛋白(如MDK、NTN1、SMOC1、SLIT2和HTRA1),小鼠表现出与症状性AD相似的蛋白质组学特征。多组学整合优先考虑AD相关分子和途径,包括淀粉样蛋白级联、炎症、补体、WNT信号、TGFβ/BMP信号、脂质代谢、铁稳态和膜运输。一些Aβ相关蛋白与淀粉样斑块共定位。因此,多层组学方法确定了AD进展过程中的蛋白质网络。
编辑:Miao.D
审核:Tao Li
参考文献
Bai B, Wang X, Li Y, Chen PC, Yu K, Dey KK, Yarbro JM, Han X, Lutz BM, Rao S, Jiao Y, Sifford JM, Han J, Wang M, Tan H, Shaw TI, Cho JH, Zhou S, Wang H, Niu M, Mancieri A, Messler KA, Sun X, Wu Z, Pagala V, High AA, Bi W, Zhang H, Chi H, Haroutunian V, Zhang B, Beach TG, Yu G, Peng J. Deep Multilayer Brain Proteomics Identifies Molecular Networks in Alzheimer's Disease Progression. Neuron. 2020 Mar 18;105(6):975-991.e7.

