取骨髓细胞培养6d,在培养的第七天用LPS刺激,抗体筛选出成熟的树突状细胞(maDCs),随后与脾间质细胞共同培养5-9d,诱导出耐受性树突状细胞(diffDCs),随后进行靶向代谢组学、转录组学和非标记定量蛋白质组学分析。

图1 技术路线
三、研究结果
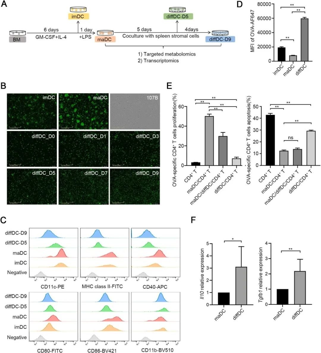
按照图2A的流程展开研究,观察结果显示,maDCs可以快速增殖并分化成一组半贴壁的diffDCs,对细胞因子进行检测,证实了diffDCs的半成熟表型(图2 B-C)。通过抗原OVA吞噬的流式细胞术检测,diffDCs的吞噬效率远高于imDCs和maDCs;此外,diffdc可以抑制T细胞增殖,但促进T细胞凋亡;同时,表达更高水平的抗炎因子IL-10和Tgfb1(图2 D-F)。因此,diffDCs表现出典型的耐受性表型和作为调节性DCs的功能。

图2 脾间质细胞诱导maDCs向diffDCs分化
通过代谢组学和转录组学分析分析了diffDCs和maDCs的代谢和转录组学特征,结果表明,在diffDCs分化过程中,包括天冬氨酸、丙氨酸和谷氨酸,代谢在内的代谢途径发生了显著变化,与maDCs相比,diffDCs中的n -乙酰- l-天冬氨酸显著上调,γ-氨基丁酸显著下调(图3A-B)。对转录组学检测到的差异表达基因进行代谢途径富集分析,发现碳代谢是diffDCs中显著上调的前3个代谢途径之一,而在与碳代谢途径相关的20个代谢酶基因中,Suclg2是diffdDCs中上调最多的代谢酶,qRT-PCR检测证实,在diffDCs分化过程中,Suclg1、Suclg2 mRNA水平和Suclg2蛋白水平表达增加(图3C-F)。数据表明,diffDCs表现出以琥珀酸减少为特征的代谢改变,并且GFP特异性琥珀酸-辅酶a连接酶Suclg2在diffDCs中增加。

图3 diffdDCs基本特征
为了鉴定琥珀酰化的蛋白质和特定的赖氨酸残基,进行了琥珀酰化肽富集。发现高浓度的琥珀酸可以导致琥珀酰化丰度增加,同时,Suclg2过表达下调了一系列蛋白的琥珀酰化(图4A)。KEGG通路富集结果显示,高浓度琥珀酸盐作用下,被Suclg2显著抑制赖氨酸琥珀酰化的蛋白与Hippo信号通路、中心碳代谢和细胞凋亡相关。值得注意的是,线粒体蛋白Lactamase β (LACTB)的赖氨酸残基K252、K283和K284被显著琥珀化(图4B-C)。因此,推测Lactb是其琥珀酰化被Suclg2抑制的靶蛋白。

图4 Suclg2抑制Lactb蛋白琥珀酰化
四、结论
研究表明,diffDCs在基质驱动分化过程中,代谢酶Suclg2在diffDCs中显著上调,抑制Lactb琥珀酰化,从而阻止NF-κB信号的激活,下调促炎细胞因子如Ccl5、Il12b的表达,从而共同维持diffDCs的耐受性功能。本次研究为加强diffDCs的耐受性提供了新的线索,这可能有助于开发基于DCs的抗炎症或自身免疫性疾病的治疗策略。
编辑:Miao D
审核:Tao Li
参考文献
Zhang X, Liu J, Cheng Y, Chen K, Chen Y, Zhu H, Li Z, Liu S, Cao X. Metabolic enzyme Suclg2 maintains tolerogenicity of regulatory dendritic cells diffDCs by suppressing Lactb succinylation. J Autoimmun. 2023 May 20;138:103048.
