二、研究结果
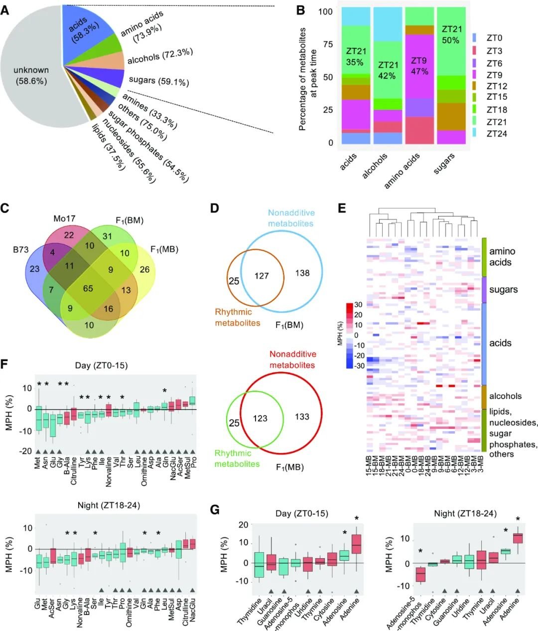
主成分分析结果显示,杂交种与两亲本的代谢物分离,位于两亲本之间。在447种代谢物中,369种(82.6%)受昼夜调节影响,265种(59.3%)表现出基因型效应,44种(9.8%)表现出基因型效应和昼夜调节之间的相互作用。代谢丰度的分层聚类分析将代谢物分为三类:其丰度在清晨高于夜间(132种);在夜间达到峰值(174种);在不同时间点上基因型的丰度呈现混合模式(141种)。

图1 玉米代谢组的时间和基因型效应模式
非加性积累模式: 代谢物表现出偏离双亲中值(MPV,双亲的平均值); 447种代谢物中,356种(79.6%)在一个或多个时间点上被鉴定为互反杂交种的非加性代谢物(图2A)。49.2%(175/356)代谢物为两个杂交种共享(图2B),白天非加性代谢物的数量有57.4%(167/291)与夜间的代谢物重叠(图2B)。

图2 杂种玉米白天和夜间非加性表达代谢物的分析
MPH(中亲本杂种优势百分比)=100%*D/A,其中“D”是杂交后代与双亲平均值(“A”)之间的偏差。在白天和夜间时间点标注的代谢物中,分别有42种(22.0%)和37种(19.4%)代谢物的绝对平均MPH“大”,在所有时间点上都>5.0%(图3C,D),这种代谢物的杂种优势规模对于玉米杂交种来说是温和的。

图3 玉米杂种优势的昼夜节律
根据JTK_CYCLE方法鉴定昼夜节律性,其中447种代谢物中有266种(59.5%)被鉴定为节律性代谢物。杂种玉米大多数节律性代谢物在杂交种中也显示出非加性模式(图4D)。

图4 各品种玉米代谢物的昼夜节律和非加性调控

图5 玉米杂交种及其自交系代谢组的昼夜节律和非加性调控
为了探究近交系亲本与杂交种代谢物差异的原因,分析了B73和Mo17及其互交杂交种(BM和MB) 4个不同时间点(ZT3、ZT9、ZT15和ZT21)玉米幼苗(9期DAP)的蛋白质组学。不同基因型和时间点的蛋白从2,312到3,290不等(补充图2A)。PCA结果显示,玉米蛋白质组在自交系和杂交种之间以及不同时间点之间存在明显的分离(补充图2B)。
附图1 各品种昼夜蛋白表达模式

附图2 杂种玉米非加性蛋白表达模式

附图3 昼夜节律性蛋白
通过蛋白质组学定量分析,检测杂种玉米各关键通路中蛋白酶丰度变化状况,结果显示C4 光合途径中关键酶、光呼吸途径以及卡尔文循环中几种关键酶丰度均显著上调(图6、图7),但这种变化发生在不同时间段。

图6 C4 光合作用途径中关键酶的时间丰度

图7 光呼吸通路和卡尔文循环中关键酶的时间丰度
三、结论
编辑:HL
审核:Tao Li
参考文献

