PTM是一种细胞内的中枢调节机制,可快速、有目的地调节蛋白质功能。比如,乙酰化修饰(lysine acetylation, Kac)、2-羟基异丁酰化修饰(lysine 2-hydroxyisobutyrylation, Khib)和乳酸化修饰(lysine lactylation, Kla)在植物的生长、发育和抵御不良环境方面发挥着非常重要的作用。
实验材料:将10个月龄的具有相同生长活力的ROC22成熟茎切成单芽茎,在32°C,65%相对湿度(RH)的温室中发芽2-3天。将6个单芽作为一个生物样品进行混合,并进行三次重复。当芽发芽并生长到1−2厘米长时,样品立即在液氮中冷冻,并在−80°C下保存,直到使用。
三、主要结果
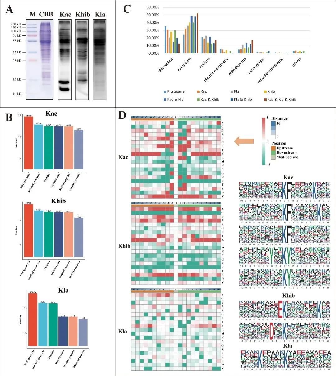
1. 甘蔗中的乙酰化修饰系统
该蛋白质修饰组学分析显示,在3903个、1507个和139个修饰蛋白质中,共鉴定到8573个Kac、4637个Khib和215个Kla位点(图1B),三种修饰蛋白主要定位于叶绿体、细胞体和细胞核中(图1C)。保守Motif分析结果表明,一共富集到64个乙酰化保守Motif,其中五个Kac Motif 与水稻或拟南芥结果完全一致。

2. Kac、Khib、和Kla修饰蛋白的生物学意义
GO和KEGG功能注释结果表明,大多数Kac、Khib修饰蛋白参与了糖酵解/葡萄糖生成、磷酸戊糖途径、丙酮酸代谢、TCA循环、脂肪酸代谢和氧化磷酸化等能量代谢途径(图3A)。我们还鉴定了169个转录因子,其中有136个可以被乙酰化,27个可以被2-羟基异丁酰化,只有6个能被乳酸化,且这些转录因子参与了甘蔗应答生物与非生物胁迫反应(图3B)。此外,共有137个胁迫相关的修饰蛋白被鉴定,其中大部分参与了与胁迫相关的代谢途径,如活性氧(ROS)信号、丝裂原激活化蛋白激酶(MAPK)级联信号、钙离子(Ca2+)信号和苯丙氨酸代谢途径等(图3C)。修饰蛋白编码基因的表达模式分析结果表明,这些与胁迫相关的基因和转录因子在甘蔗中组成型表达,并且受寒冷、干旱或黑穗病菌胁迫诱导表达(图3D)。

四、结论
该研究通过利用高分辨质谱分析技术,研究了蛋白质翻译后修饰在甘蔗的生长、发育和对生物和非生物胁迫的反应中起作用。构建了首个甘蔗乙酰化、2-羟基异丁酰化和乳酸化修饰图谱,为深入揭示蛋白质翻译后修饰在甘蔗中的分子机制积累了丰富的数据并奠定了良好的基础。
编辑:P.SH
审核:Tao Li
参考文献

