然而,目前干旱胁迫下毛果杨(Populus trichocarpa)的表观转录组与蛋白质组间的关系尚不清楚。在该项研究中,作者利用纳米孔直接RNA测序技术(Nanopore Direct RNA-seq ,DRS)和基于串联质谱标签(Tandem mass tag ,TMT)的蛋白质组学来分析研究干旱胁迫下茎分化木质部(SDX)的表观转录组和蛋白质组学调控,揭示了干旱胁迫下毛果杨SDX中N6-甲基腺苷(m6A)、多聚腺苷酸化、poly(A) tail length(PAL)和翻译之间的相互作用。
二、研究手段
研究对象:3个月的毛果杨,取对照组为无干旱处理(ND)毛果杨苗,实验组为5天(D5)和7天(D7)干旱处理后的SDX进行DRS和TMT蛋白组学分析。DRS做2个生物学重复,TMT蛋白组学分析做3个生物学重复。
研究方法:Nanopore DRS;TMT蛋白组学分析;RT-qPCR;LC-MS/MS
三、研究结果
1.干旱处理后,全长转录本的比例下降
DRS检测全长和非全长reads,结果显示,非全长reads显示出极端的3'偏好 (图1C);在干旱处理后,全长reads的百分比下降(图1D、E); D5 vs ND和D7 vs ND分别有546个和2004个基因全长reads降低,而全长reads增加的基因很少(图1F、G),干旱处理后全长reads比增加的基因在ND中的全长reads比非常低(20%),而全长reads比较低的基因在ND中显示出较高的全长reads比(40%)(图1H)。

图1. 干旱胁迫下SDX的纳米孔DRS检测结果。A, 利用DRS和TMT标记分析干旱胁迫引发的表转录组和蛋白质组变化流程图。Nanopolish、PRAPI和Nanom6A是三种用于长 read分析的管道。B, 热图显示ND, D5和D7样本在全长和非全长读数之间的Spearman相关性。C,转录本全长和非全长读段的覆盖率。D,柱状图显示了干旱胁迫下全长read比的动态变化。E,Wiggle plot, histogram, and RT-qPCR显示干旱处理降低了DUF239的全长读取率。差异显著性采用t检验和利用星号评级 (*P < 0.05; **P < 0.01). Total_F/Total_R和Full_F/Full_R是引物位置。F,散点图显示干旱处理后不同的全长比。G,维恩图显示了D5与ND和D7与ND比较中具有增加的全长读取比的基因重叠。H,箱线图显示ND、D5和D7样品中不同全长读比基因的比例分布。box代表第25和75个百分位数;中位置线,第50个百分位数;晶须,第10百分位和第90百分位。圆圈表示离群值。
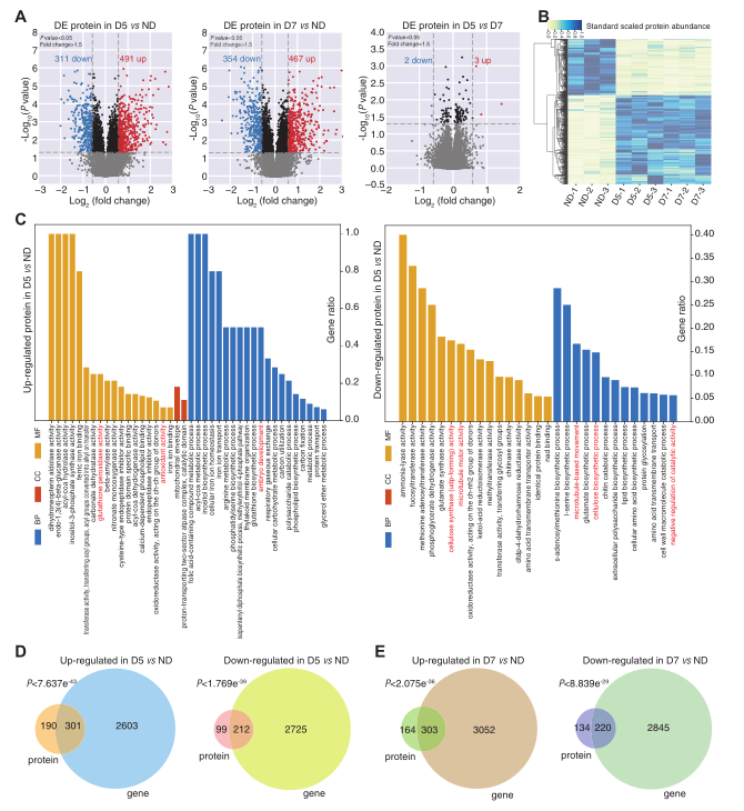
2. 干旱胁迫下,差异表达蛋白(DEPs)与差异表达基因(DEGs)存在显著重叠
ND、D5和D7的蛋白质组分析共鉴定出9872个蛋白对应的86904个肽段,与ND相比,D5与D7分别鉴定出802个DEPs(491个上调,311个下调)和821个DEPs(467个上调,354个下调),然而D5和D7之间的DEP很少(图2A、B),这表明干旱处理引起的蛋白质丰度变化在D5阶段已经完成。对DEPs进行GO分析,发现,在干旱处理后,上调DEPs (D5 vs ND)显著富集的GO项是“抗氧化活性”、“谷胱甘肽过氧化物酶活性”和“胚胎发育”,而上调的DEPs属于与纤维素生物合成相关的蛋白质(图2C)。进一步研究干旱胁迫下蛋白质丰度与mRNA水平之间关系的一致性,发现大约61.3%(301/491)和68.2%(212/311)的上调和下调蛋白在D5与ND的mRNA水平上被鉴定为差异表达,大约64.9%(303/467)和62.1%(220/354)的上调和下调蛋白在D7与ND的mRNA水平上被鉴定为差异表达(图2D、E)。

图2. 干旱胁迫下SDX的质谱蛋白质组学研究。A,火山图分别显示了D5与ND、D7与ND、D5与D7的DEPs。B, DEPs热图。深蓝色和浅黄色分别代表高和低蛋白质丰度。C, D5与ND的两两比较分别显示,分布在上调(左)和下调(右)蛋白中富集了GO term。D和E,维恩图显示D5与ND (D)和D7与ND (E)中DEPs和DEGs间的重叠。
3. 干旱胁迫下,蛋白质丰度和mRNA表达的相关性下降
文中通过对DRS进行TMT标签技术研究了干旱胁迫下全长和非全长RNA的mRNA表达和蛋白丰度(Rp)的Pearson相关系数,并对得到的数据做归一化处理,结果显示,随着标准基因表达阈值的增加,全长RNA和非全长RNA的Rp均下降(图3, A和B),这与之前其发表的PacBio Iso-Seq data的数据趋势相同,此外,作者还观察到干旱处理下RNA和蛋白质之间的相关性降低,这表明在干旱胁迫下RNA表达和蛋白质丰度的变化是不同的(图3, A和B)。
为了比较全长RNA和非全长RNA的Rp 差异,作者利用GO term对全长RNA和非全长RNA进行下游分析,结果显示D5(图3D)和D7(图3E)的ND(图3C)非全长的RNA相比全长RNA均具有更高的Rp,为了进一步探讨干旱胁迫下Rp 的变化,作者对ND的D5和D7的GO terms重叠区进行分析,结果发现全长RNA中的Rp 在6个GO term中有提高,而在17个GO term中有下降(图3F),Rp在涉及半胱氨酸型肽酶活性的term中增加,Rp 在与氧胁迫关联的term中下降。经过干旱胁迫后的非全长的RNA,Rp在5个GO term上升,在34个GO term中下降(图3G)。Rp 在具有蛋糖基化功能term中升高,在氧化应激和其他应激反应中降低(图3G)。

图3. 干旱胁迫下蛋白质丰度与mRNA表达的相关性。A\ -B,全长(A)和非全长RNA (B)不同RPM阈值水平的Rp 线形图。C - E, ND (C), D5 (D)和D7 (E)中基于GO term的全长RNA和非全长RNA间不同Rp的散点图。F,热图显示干旱处理下全长RNA Rp 的变化。heatpap的颜色(深蓝色到红色)表示相关性(从低到高)。G,热图显示干旱处理下非全长reads Rp变化。
4. 干旱胁迫下m6A的动态变化
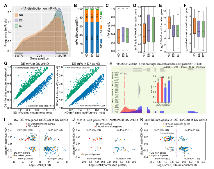
对m6A谱的转录组分析显示,所有样本的m6A峰主要分布在编码序列和3'-UTR中(图4A、B)。在干旱胁迫下,平均m6A比值增加(图4C),其中木材形成基因的m6 A比例增加,并伴有mRNA(图4E)和蛋白(图3F)的表达下降,表明m6A可能在胁迫下抑制木材形成中发挥作用。研究者进一步鉴定了差异表达的m6A (DE m6A)位点。与ND相比,D5共有1048个m6A降低,775个m6A升高,而D7与ND相比,1295个位点的m6A下降,717个位点的m6A增加(图3G),结合转录组数据分析DE m6A位点与基因表达之间的关系,在D5和ND中鉴定出457个具有DE m6A位点的DEG,其中,在mUP-gDN(m6A比例增加,基因表达减少)类别中(图4I,象限II),干旱胁迫降低了13个成木基因的表达,m6A比例增加,这与m6A甲基化通常与转录丰度呈负相关是一致的。此外,干旱胁迫下SDX中的m6A比率与蛋白质丰度和H3K9ac水平之间的关系表现出与基因表达相似的趋势(图4J、K)。

图4. 干旱胁迫下m6A甲基化的动态响应。A, m6A甲基化位点在转录本的分布。B,柱状图显示ND、D5和D7中包含UTR和CDS的注释基因区域中m6A位点的百分比。C,箱线图显示ND, D5和D7的m6A比率。D - F,箱形图显示ND、D5和D7木质形成基因的m6A比率(D)、基因表达(E)和蛋白水平(F)。框限代表第25和75个百分位数;中线,第50个百分位数;晶须,第10百分位和第90百分位。G,散点图显示D5(左)和D7(右)干旱处理后m6A变化差异(mod)。H, 转录因子WLIM1的差异m6A修饰。I - K, D5与ND两两比较的散点图显示了m6A比例与基因表达(I)、蛋白水平(J)和H3K9ac水平(K)的关系。
5. 干旱胁迫促进远端poly(A)位点的使用
CPSF30控制选择性聚腺苷酸化(APA)位点的选择。在干旱胁迫下,Ptr-CPSF30的表达上调,并且Ptr-CPSF30的近端poly(A)位点利用率(近端/远端和近端,PPR)下调(图5A)。发现在干旱胁迫下,AAUAAA和1-nt变异的poly(A)信号比略有增加,而UCGUUU和1-nt变异的poly(A)信号比略有下降(图5B、C)。与ND相比,D5和D7的PPR降低的基因更多,揭示了干旱胁迫下远端poly(A)位点的使用增加(图5D、E)。对显示PPR升高和PPR降低的基因分别进行GO富集分析,发现PPR升高的基因参与“纤维素合成酶活性”和“纤维素生物合成过程”,PPR降低的基因参与“蛋白去磷酸化”和“蛋白酪氨酸/丝氨酸/苏氨酸磷酸酶活性”(图5F-I)。

图5.在响应干旱胁迫中,poly(A)位点使用的动态变化。A,柱状图显示经RT-qPCR验证的干旱处理下CPSF30的表达增加和PPR降低。差异显著性采用t检验,采用星号评分系统(*P < 0.05;** p < 0.01)。B和C,注状图显示干旱胁迫下AAUAAA(和1-nt变化)(B)和UCGUUU(和1-nt变化)(C)六聚体基序的百分比。D,散点图显示PPR响应干旱胁迫变化。E, Wiggle图和柱状图显示IBR5的PPR下降(Potri.014G160500)。F/H,GO富集分析中基因分别的PPR的增多(F)和PPR的下降展示。G/I, Wiggle图和柱状图显示CESA7和VAB2作为PPR增加(G)和PPR降低(I)的基因的例子。
6.干旱胁迫诱导不同的PAL
利用DRS产生的全长poly(A)尾序列,确定ND、D5和D7样本的PAL中位数分别为79、80和75 nt(图6A)。PAL中位数最长的10个GO具有“转录共调节活性”和“激素应答”功能,PAL中位数最短的10个GO具有翻译和核糖体组成功能(图6B)。干旱胁迫下PAL增加最多的5个基因功能组(D5>ND)均与蛋白质加工有关,而PAL减少最多的5个基因功能组(D5<nd)的主要功能是酶活性和对激素的响应(图< span="">6C)。内含子保留(IR)reads具有更长的poly(A)(图6D)。

图6. 差异PAL对干旱胁迫的响应。A,小提琴图显示ND, D5, D7的PAL中位数。水平虚线表示PAL为80 nt。B,箱形图显示了ND中PAL最长的10个GOterm(橙色)和PAL最短的10个GO项(蓝色)。box代表第25和75个百分位数;中线,第50个百分位数;晶须,第10百分位和第90百分位。虚线表示PAL为80 nt。C,箱形图显示基因功能组在D5与ND(上)和D7与ND(下)中PAL(左)增加最多,PAL(右)减少最多。A,表示“激酶活性”;B,“核苷酸切除修复”;C,“蛋白质去泛素化”;D,“蛋白质代谢过程”;E, G蛋白偶联受体信号通路;F,“激素反应”;G,“n -乙酰转移酶活性”;H,“类异戊二烯生物合成过程”;1、“蛋白丝氨酸/苏氨酸激酶活性”;J,“含核碱基化合物代谢过程”;K,“金属离子跨膜转运体活性”;L,“大核糖体亚基”;M,“蛋白磷酸酶2A型调节剂活性”;N,“蛋白磷酸酶2A型复合体”;O代表“微管运动”;P,“微管运动活性”;Q,“驱动蛋白复合物”。水平虚线表示80 nt的PAL。D,箱形图表示完全拼接(no_IR)和IR转录本的PAL分布。虚线表示no_IR和IR转录本中位PAL。
7. PAL与转录水平和翻译相关
根据转录物丰度将基因分为三类:高、中、低丰度,发现高表达基因倾向于较短的PAL,而低表达基因倾向于较长的PAL(图7,A-C)。高表达基因倾向于富集最优密码子,并在ND、D5和D7中分别表现出对短PAL的强烈偏好(图7,D-F)。通过累积分数分析,观察到具有低、中、高水平最佳密码子的转录本在PAL分布、mRNA丰度和蛋白质丰度方面存在显著差异(图7,G-I)。然而,无论是干旱处理还是干旱处理,PAL和蛋白质丰度之间都没有实质性的关联(图7,J-L)。综上所述,这些结果表明高表达的转录本对短PAL有强烈的偏向。

图7. 高表达转录本倾向于较短的PAL。A - C为PAL分布于ND (A)、D5 (B)、D7 (C)基因中的不同表达水平。最高、中、最低分别代表500个表达量最高的基因、500个表达量最接近中位数的基因和500个表达量最低的基因。P-value采用曼-惠特尼U检验计算。D - F,热图表示ND (D)、D5 (E)和D7 (F)中最优密码子频率(Fop)和PAL之间的关系。G - I,累积总和图显示翻译效率(密码子优化)与PAL (G)、mRNA丰度(H)和蛋白丰度间(I)之间的关系。J - L,PAL在ND (J)、D5 (K)、D7 (L)不同蛋白水平池中的分布情况。p值采用曼-惠特尼U检验计算。
四、结论
本研究揭示了干旱胁迫引发的毛果杨SDX表观转录组和蛋白质组变化的全面概况。在干旱处理下,全长读比降低,m6A刺激纤维素和木质素相关基因的RNA降解。此外,干旱胁迫促进了包括CPSF30在内的许多基因向远端poly(A)位点的转移。最后,PAL与全长读取率和m6A修饰率有关。总之,这些发现极大地扩展了关于干旱对基因表达转录后影响的理解。
编辑 :qingqin H
审核:Tao Li
参考文献
Yubang Gao, Xuqing Liu, Yandong Jin, Ji Wu, Shuang Li, Yaxing Li, Binqing Chen, Yaxin Zhang, Linxiao Wei, Wei Li, Ruili Li, Chentao Lin, Anireddy S N Reddy, Pankaj Jaiswal, Lianfeng Gu, Drought induces epitranscriptome and proteome changes in stem-differentiating xylem of Populus trichocarpa. Plant Physiology. 2022 Sep, 190(1):459–479.

