以免疫检查点抑制剂(ICls)为代表的个性化免疫疗法极大地提高了多种恶性肿瘤治疗的临床疗效,但仍有相当大比例的患者对ICls治疗没有反应,而要提高个性化免疫疗法的有效性需对患者进行分层。
在个性化免疫疗法中人类白细胞抗原(HLA)将表达多样的肿瘤抗原呈递给肿瘤免疫微境(TME)中的细胞毒性T细胞(如CD3+T细胞、CD8+T细胞等),以使抗肿瘤免疫的有效诱导和持续。根据细胞毒性T细胞的浸润程度可将其分为浸润型和免疫排斥型两种,由于目前尚不清楚T细胞浸润型和排斥型中出现的与HLA结合的肽库是否有显著的不同,该研究通过质谱鉴定独特的HLA-I和HLA-II肽数量及预测与HLA结合物的各种类型肽的百分比(等级<2%)。
二、技术手段
实验材料:8名肺癌症患者的61个肿瘤区域和邻近的健康肺组织,对不同组织做任意取样。
该研究结合免疫组织学、基因组学、空间转录组研究肿瘤(neo)抗原的异质性表达和呈递。
三、研究结果
1. 抗原景观和TME的表征
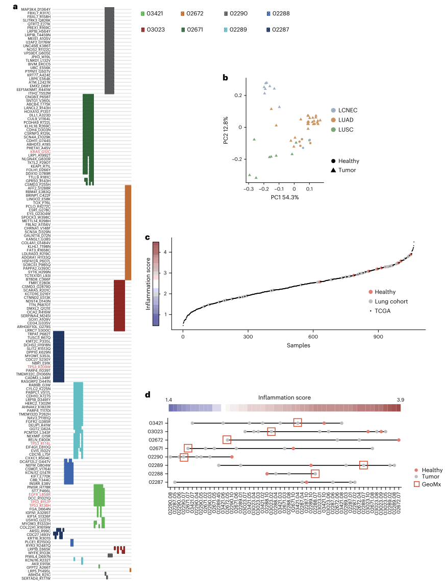
作者对来自5种肺腺癌患者(LUADs),2种肺鳞状细胞癌(LUSCs)和1种大神经内分泌瘤(LCNEC)的共61个区域进行深入的蛋白基因组分析,生成了包括全外显子组测序(WES)、批量RNA测序(RNA-seq)数据集和基于质谱DDA、DIA数据采集的HLA-Ⅰ和HLA-Ⅱ的免疫肽组学。
作者准确鉴定到102323个HLA-I和53343个HLA-II肽,这证实了所预测的与相应的HLA等位基因结合的高评分肽s(HLA-I从02289的90%到02672的96.2%,HLA-II从02287的75.3%到02288的84.2%)以及典型的肽长度分布和结合特异性s(HLA-I从02289的90%到02672的96.2%,HLA-II从02287的75.3%到02288的84.2%)以及典型的肽长度分布和结合特异性(HLA-I从02289的90%到02672的96.2%,HLA-II从02287的75.3%到02288的84.2%)以及典型的肽长度分布和结合特异性。来自样品02288-5和02288-6的肽回收率异常低可能是由于高度(95%)坏死的组织(图1)
作者在 LUAD 样本中发现了包括KRAS和EGFR在内的致癌基因的致病性突变,在 LUAD 和 LUSC 样本中均发现了TP53的多个突变(图2a),在患者 02671、03023、02672 和 02290 (以下称为“吸烟者”;图1)中发现了显著的吸烟突变特征。对已知仅在 LUSC 或 LUAD 肿瘤中过度表达的基因进行主成分分析 (PCA) 验证了作者样本的分类(图2b)。他们使用定义的免疫相关基因组根据大量RNA-seq 数据计算了炎症评分,还根据来自癌症基因组图谱(TCGA)的1012个LUAD和LUSC的景观,分析了每个宏观区炎症状态(图2c-d)。在患者和个体患者体内观察到广泛的炎症,而邻近的非恶性肺组织总体评分为炎症。


图2 致病性突变和炎症评分。a、COSMI中FATHMM预测注释为突变(n=157突变)的热图,颜色代表不同的患者,每条线为一个宏区域(n=51个宏区域)。KRAS、TP53和KGFR的突变以红色突出显示;b、与LUAD或LUSC相关的基因的PCA证实了样品的分类,基因列表取自Reili等人。c、用免疫相关基因组的表达水平计算TCGA的每个宏观区域及LUAD和LUSC肿瘤的炎症评分,如Danaher等人,将癌症患者的不同宏观区域(n=53个宏观区域)叠加在TCGA数据上(n=1011名TCGA患者)。d、每个宏观区域的炎症评分。散点图表示8个不同患者的53个区域;红色表示健康样本,红色框表示经过GeoMx分析的区域。在患者02287中,选择用于GeoMx的组织未进行批量RNA-seq,因此未显示在该面板中。
2. T细胞浸润和炎症的空间分析
由于癌症的免疫分类是具有一定挑战性的,而详细的病理评估确定的免疫浸润可能与基因表达谱推测的浸润状态不一样,因此通过苏木精-伊红染色(HE)和T细胞肿瘤浸润标志物[CD3、CD8、颗粒酶B (GrzB)、Ki67、细胞角蛋白(CK)和DAPI]的多重免疫荧光(mIF)染色进行病理分析,确定CD3+CD8+ T细胞浸润情况(图3a-b)。在每个患者随机选择的宏观区域组织中,样本 03023、02290 和 02672 中,肿瘤与基质区域的双阳性 CD3+ CD8+ T 细胞水平以及肿瘤区域 GrzB 水平相对较高。因此,他们将这些样本定义为 CD3+CD8+ 浸润,将其余样本定义为排斥型CD3+ CD8+ T细胞(图3c)。作者们使用 GeoMx 癌症转录组图谱 (CTA) 平台进行空间转录组分析评估了总体炎症水平(按高与低的比例)。使用CD45、CK和DAPI(分别捕获免疫细胞、肿瘤细胞和上皮细胞,并进行分隔),其为选定了研究每位患者样本的微区域,并进行了空间蛋白质组学和转录分析。根据形态学差异和相关标记,将所选择的微区域标注为:(1)肿瘤胰岛区,(2)坏死区,(3)间质区(包括肿瘤细胞和免疫细胞的不同贡献),(4)富含CD45(免疫)细胞区,(5)三级淋巴结构区(TLS),(6)其他区(包括血管和非恶性肺)(图3d)。样本02290与03023和02672相比,肿瘤和基质微区中CD45的表达较低,样本02287和02288与02289、02671和03421相比也较低。因此,作者将样本02290、02287和02288归为相对较低的炎症,其余样本则为高炎症(图3e)。
基于以上结果,作者将患者在二维空间中相对彼此进行了分组。在水平轴上,作者根据CD3 + CD8 + T细胞浸润(排斥与浸润)的程度对患者进行了排序,并在垂直轴上根据整体炎症水平(低与高,Wilcoxon检验P = 0.00022;图 图3f)进行了排序。具体而言,在肿瘤微区域中,免疫相关基因CCL5、CD27 (PD-L1)、CD8A、CMKLR1、CXCL9、CXCR6、 IDO1、LAG3、NKG7、PDCD1LG2 (PD-L2)、PSMB10和STAT1的表达与遵循CD45的模式(图3g),这支持了作者分类。此外,免疫浸润肿瘤中的肿瘤微区有望更好地“反映”大块组织,因为这些微区包含免疫组分的成分,而免疫排斥肿瘤的微区域则不包含这些成分。
将每个肿瘤微区的GeoMx基因表达谱与相应患者的批量 RNA-seq数据相关联,发现从标记为CD3 + CD8 + T细胞浸润低(02290,更好的镜像)的肿瘤到CD3 + CD8 + T细胞浸润高(03023和02672)的肿瘤,再到CD3 + CD8 + T细胞排除高(02289、02671和03421)的肿瘤,以及CD3 + CD8 + T细胞排除低(02287和02288,较差的镜像)的肿瘤,变异性逐渐增加(计算为相关系数的方差)(学生t检验P = 0.082;图3h-j),这也验证支持了作者的分类。有趣的是,与LUAD相比, LUSC肿瘤具有更多的异质性,这是由于肿瘤内在因素(如驱动突变、拷贝数变异、基因表达谱)和TME的异质性组成,而这些因素通常是相互关联。相关性方差揭示了两种LUSC肿瘤比LUAD更具变异性(图3 k)。肺腺癌(02287、02671和03421)与肺鳞状细胞癌(02288和02289)的差异无统计学意义(图3l)。然后,他们以类似地方式比较了宏观和微观区域之间的相关方差,发现LUSC与LUAD相比具有更高的变异性(P = 0.11;图3m),证实这两种LUSC肿瘤确实异质性更强。此外,仅考虑5例LUAD病例,在排斥型的肿瘤中,微观和宏观区域之间的相关性差异明显更高(图3n)。

图3 将肿瘤定义为免疫排斥、浸润、免疫低和免疫高型。致病性(a-b)03023-02和 02288-07的 mIF 图像展示了定义肿瘤和基质内表达 GrzB 的 CD3 + CD8 +双阳性 T 细胞浸润。(c) 每位患者的 mIF 定量。(d) 手动选择的微区域,没有独立重复,并分为肿瘤、基质、TLS、富含CD45+和“其他”。(e) 根据 GeoMx 转录组计算的肿瘤和基质微区域中的 CD45 表达。(f)分类方案。(g) 根据GeoMx转录组计算的免疫激活标记物在肿瘤微区域中的表达。(h) 所有微区域的转录组与所有宏观区域相关。(i) 框中这些相关性的平均方差计算为每个患者的相关系数的方差。(j) 肿瘤方差增加。(k) LUSC肿瘤表现出更高的方差。(l) 在免疫排斥的肿瘤中,luad和LUSC中肿瘤微区之间的相关性方差相似。(m) 免疫排斥肿瘤中宏观和微观区域之间相关性的方差。(n) LUAD 显示免疫排斥肿瘤中微区域和宏观区域之间的差异显著更高。
3. HLA-II 肽组中免疫浸润的生物标志物
HLA-II 复合物通常在 TME 的各种免疫细胞上丰富地且持续表达。此外,肿瘤内在和外在因素可能影响它们在恶性细胞上的HLA-II表达。为了研究这些因素如何影响 HLA-II 免疫肽组,作者们首先评估了不同微区域中 HLA-II 呈递机制的表达。与其他组相比,HLA-II表达在浸润高的肿瘤微区域中较高,但与基质微区域相似(图4a)。其次他们评估了肿瘤的HLA-DRB表达,发现其在肿瘤区域的表达高于其在间质区中,特别是在LUAD患者03421和02672中(图4b),在这些患者中,HLA-II分子定位于肿瘤细胞膜(定义为HLA-II+肿瘤)(图4c)。LUAD主要起源于已知组成性表达HLA-II的肺泡2型(AT2)细胞亚群。小鼠模型表明,AT2 细胞去分化进入 LUAD 状态是由谱系转录因子 NKX2-1 的缺失引发的,NKX2-1 是肺分化的主要调节因子。NKX2-1在LUAD肿瘤微区表达量明显高于LUCS,在LUAD HLA-II+肿瘤中表达量略高于LUAD,但不显著(样本03421和02672)(图4d-e)。参与凋亡过程的半胱氨酸型内肽酶活性激活因子,包括CASP4(一种炎症性半胱氨酸天冬氨酸蛋白酶,作为炎症小体的重要效应物)和人类生长和转化依赖蛋白(HGTD-P),后者在应对缺氧时促进内在凋亡(图4f-g)。
GO分析显示,与HLA-II和HLA-I上外源抗原的处理和递呈相关的基因显著富集,而与细胞周期、转录调节和DNA损伤的细胞反应相关的基因主要富集在HLA-II-肿瘤中(图4h)。

图4 HLA-Ⅱ表达概况。(a) HLA-II呈递机制基因在所有测量的GeoMx区域的表达。(b) mIF法定量HLA-DRB在间质和肿瘤区域的表达。(c) 仅在03421和02672样本中检测到在癌细胞表面表达的HLA-DR分子。(d) 转录因子NKX2-1在LCNEC、LUAD和LUSC肿瘤间质和肿瘤微区的表达。(e) NKX2-1在间质、TLS和CD45+微区(图中为间质)以及HLA-II+肿瘤微区、HLA-II−和LUAD肿瘤中的表达。(f-g) HLA-II 采样分数及其 GO 分析 。(h) 对 HLA-II +与 HLA-II −进行GO分析。
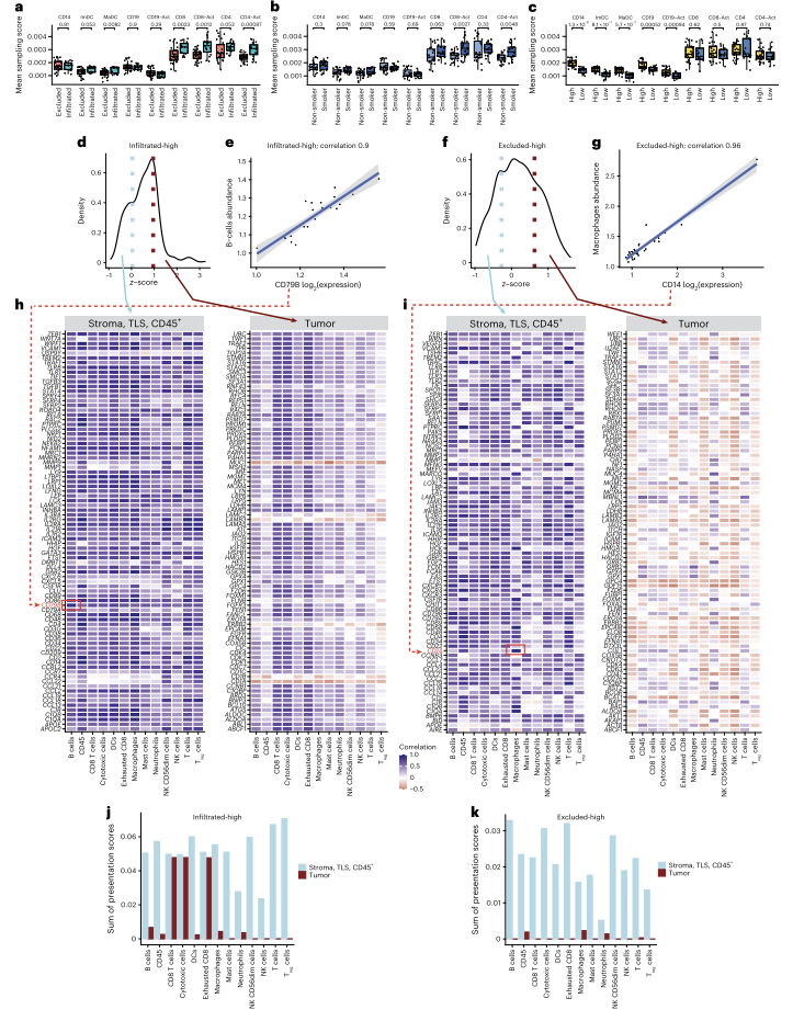
4. HLA-II 肽组与 TME 中的免疫细胞相关
在浸润性肿瘤和吸烟者中发现 CD8+和 CD4+ T 细胞及其活化的对应细胞的HLA-II 呈递水平显著较高,但在标记为免疫-高的肿瘤中却没有发现(图5a-c)。相比之下,CD14+、未成熟和成熟的树突状细胞以及CD19+和活化的CD19+细胞仅在免疫-高的肿瘤中有更多的表达。活化的CD8+和CD4+ T细胞以HLA-II免疫肽表达,甚至更多地以其活化状态表达,特别是在T细胞浸润的肿瘤和吸烟者中,而B细胞和树突状细胞的呈递与总体高炎症相关。其聚焦于所有在HLA-II肽段中发现的源基因,基于它们在微区域中的表达,将这些源基因分组为肿瘤相关或间质、TLS和CD45+相关(图5d-i)。在T细胞浸润程度高的患者样本(02672和03023)中,间质、TLS和CD45+相关的CD79B基因的表达与所有微区域的B细胞丰度高度相关,而在排斥型的T细胞浸润程度高的患者样本(03421、02289和02671)中,间质、TLS和CD45+相关的CD14基因的表达与巨噬细胞高度相关(图5h-i)。
为了评估哪些免疫细胞类型与 HLA-II 肽组最相关,他们用 Pearson 相关系数总结了每种细胞类型的所有基因的 HLA-II 呈现采样分数(图5j-k)。发现高浸润样本的 HLA-II 肽组(以这些源基因的呈现为代表)与肿瘤微区域中CD8+ T 细胞、细胞毒性 T 细胞和耗竭的 CD8 + T细胞有关(图5k)。

图5 CD3+ CD8+T细胞浸润影响 HLA-II 免疫肽组。(a-c) 基于肿瘤中免疫细胞标记物的采样评分。(d) 浸润-高样本中肿瘤与基质+TLS+CD45 +微区域的基因表达比较的z分数分布。(e) 浸润-高样本中 CD79B 表达与 B 细胞丰度的相关性。(f)免疫排斥-高样本中肿瘤与基质+TLS+CD45 +微区域的基因表达比较的z分数分布。(g) 免疫排斥-高肿瘤中 CD14 表达和巨噬细胞丰度的相关性。(h-i) 浸润-高和免疫排斥-高样品中基质+ TLS + CD45+微区或细胞型丰度肿瘤微区所有基因的相关性。(j-k) 浸润-高和免疫排斥-高中与不同免疫细胞类型相关的基因取样得分之和。
5. HLA-I 抗原图谱和肿瘤相关抗原(TAA)呈递效率
作者们共定义了一组893个肿瘤相关基因,统称为TAA,这些基因在至少一个肿瘤宏区域中表达,但在基因型-组织表达(GTEx)数据库中的任何非恶性组织或任何相邻的健康宏区域中均无表达(图6a)。在所有患者中,肿瘤宏区域中TAA的表达高于相邻健康宏区域(图6b-d)。此外,TAA在CD3+CD8+T细胞排斥型的肿瘤上更显著的表达(图6d),且TAA主要由HLA-I复合物呈递(图6e)。
为了推断肿瘤呈递TAA 的倾向,他们通过用 TAA 基因表达和 HLA-I 表达水平标准化 HLA-I 采样评分来计算 TAA 的平均呈递效率。值得注意的是,相对于炎症-高、CD3+ CD8+ T 细胞浸润的样本和吸烟者,分类为免疫-低或排斥型CD3+CD8+ T 细胞的肿瘤宏观区域以及非吸烟者的平均呈递效率更高(图6f-h)。
他们生成14个HLA-I和4个HLA-II肽(图6i)。来自黑色素瘤相关基因家族来源MAGE-A1和MAGE-A4的10种HLA-I结合肽,已知在许多肿瘤类型中表达,但在除睾丸和胎盘外的正常组织中不表达,在本项研究中,其主要在排斥型CD3+CD8+T细胞的LUSC肿瘤中表达和呈递(即02288和02289),证明LUSC与MAGE-A4表达有关。

图6 肿瘤相关基因的表达分析。(a) 肿瘤相关源基因的表达。(b-c) 在所有患者中,肿瘤大区域中存在源TAA的表达高于相邻健康大区域,而非存在源TAAs的表达更高。(d-e) 呈递源TAA在CD3+CD8+ T细胞免疫排斥的宏观区域中表达更高,主要由HLA-I复合物表达。(f-h) TAA的呈递效率。(i) 仅在肿瘤宏观区域中出现的 TAA 的热图。
6. HLA-I表达热点修剪新抗原
作者们通过计算克隆突变(在所有宏区域中观察到)和亚克隆突变(在宏区域的子集中观察到)的患者中的比例,并推断每个肿瘤的谱系(图7a)。发现TMB、肿瘤中 GrzB 的表达和吸烟突变特征的检测呈正相关(图7b-d),他们还发现CD3+CD8+ T细胞浸润(在患者03023、02672和02290中)以及吸烟突变特征(在患者02671、03023、02672和02290中)与更高的主干突变比例显著相关(图7b-f)。 已有研究证明,罕见的长期胰腺癌幸存者中,其原发肿瘤中T细胞活性更强,但在复发肿瘤中具有较少的遗传异质性和较少的高质量免疫原新抗原,虽有更多的时间积累突变,但其复发肿瘤的遗传异质性更小,高质量的免疫原性新抗原更少(图7g)。 在该项研究的队列中,作者发现两个浸润高的患者03023和02672中,主干和私有突变的新抗原质量最显著地不同,其中主干突变的质量较低(图7h-j)。这些是吸烟者中新抗原介导的免疫编辑导致主干肿瘤的证据,并与早期结果一致。

图7 新抗原介导的免疫编辑导致更高比例的主干突变。(a) 基于每个患者所有区域中发现的所有高置信度突变的系统发育树。(b) 绘制每个患者的私有(private)、共有的和躯干突变的数量以及计算每个患者的躯干突变的分数。(c-d) TMB与吸烟状况以及GrzB在肿瘤亚区表达呈正相关。(e-f) 较高比例的躯干(克隆)突变与吸烟状态和CD3+CD8+ T细胞浸润显著相关。(g) 预测新抗原质量模型的示意图概述。(h) 每位患者个体和躯干突变的新抗原质量评分分布。(i-j) 在免疫排斥和浸润性肿瘤中,新抗原质量与突变的比值。
三、研究结论
本研究收集了 8 名肺癌患者的 61 个肿瘤区域和邻近非恶性肺组织,整合了基因组学、转录组学、免疫肽组学、空间转录组学和mIF成像来研究具有不同程度免疫浸润的肿瘤中的抗原景观。将不同的免疫细胞群与 HLA-II 免疫肽组相关联,鉴定了一组源蛋白,其表达与 CD3+ CD8+ T 细胞浸润或炎症相关,并发现其在CD3 + CD8+ T细胞排斥型肿瘤具有更高的表达,且TAA的呈递效率也更高。该项研究为针对患者突变组和 TME 的联合疗法的开发提供了新的理论依据。
编辑:qingqin H
审核:Tao Li
参考文献
Kraemer AI, Chong C, Huber F, Pak H, Stevenson BJ, Müller M, Michaux J, Altimiras ER, Rusakiewicz S, Simó-Riudalbas L, Planet E, Wiznerowicz M, Dagher J, Trono D, Coukos G, Tissot S, Bassani-Sternberg M. The immunopeptidome landscape associated with T cell infiltration, inflammation and immune editing in lung cancer. Nat Cancer. 2023 May;4(5):608-628. doi: 10.1038/s43018-023-00548-5.

