上尿路尿路上皮癌(UTUC)是一种罕见侵袭性强的泌尿系统恶性肿瘤,目前UTUC的分子发病机制尚不清楚,也没有有用的生物标志物可用于准确的诊断和分类,无法进行早期诊断以及疾病生存评估,常延误患者的诊治,因而筛选出可对早期UTUC进行诊断和临床检测的高灵敏性、高特异性的标志物具有重要意义。
上海交通大学附属新华医院等机构在《Cell Reports Medicine》期刊发布题为"Plasma proteomic profiling discovers molecular features associated with upper tract urothelial carcinoma"的文章,报道了上尿路尿路上皮癌分子特征的发现。

研究背景
上尿路上皮癌(UTUC)是一种侵袭性强的泌尿系统恶性肿瘤,其包括输尿管癌(UUC)和肾盂癌(RPUC),在临床上相对罕见,仅占尿路上皮癌(UCs)的约5%-10%,90%-95%的UCs发生在膀胱(UCB)。因此,对于UTUC患者的临床诊断是根据UCB的治疗效果来推断的,但由于UTUC的分子发病机制尚不清楚,也没有有用的生物标志物可用于准确的诊断和分类,只能通过一些侵入式手术,如计算机断层尿路造影、逆行肾盂造影或输尿管镜检查以明确诊断,但这些方法都无法用于UTUC的早期诊断以及疾病生存评估,常延误患者的诊治。因此,迫切需要筛选高灵敏度和特异度的标志物,以实现对UTUC的早期诊断和临床监测的目的。
血浆蛋白是血浆的主要功能成分,在信号传导、肿瘤转移等多种生物过程中发挥关键作用,近年来,血浆蛋白质组学技术已被广泛应用于前列腺癌、新型冠状病毒病(COVID-19)、酒精相关性肝病等多种疾病的研究。因而,基于血浆的蛋白质组学的发展为临床转化和应用提供了巨大的可能性。
技术手段
实验材料:239例健康+362例UTUC(包括163例RPUC、170例UUC和2例合并2类癌症)的血浆样本;20例UTUC+27例健康的组织样本;细胞外囊泡(EV)
研究方法:质谱定量技术(DIA/PRM)、机器学习
研究内容
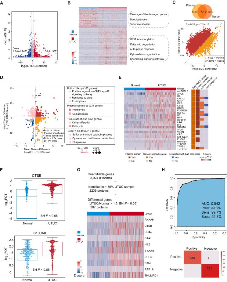
1. UTUC患者血浆蛋白质组分析的总体概述
该研究共收集了包括163例RPUC、170例UUC和29例合并2类癌症的362例UTUC患者的血浆样本,239例健康对照血浆样本进行质谱检测蛋白组分析,结果发现在UTUC和健康对照样本中均出现的有近2000个蛋白,其中具有显著差异蛋白有550个。通过探索血浆效应蛋白和监督分析进行血浆蛋白的筛选,最终获得了21个符合标准的蛋白,其中有9个是癌症相关蛋白,对这21个蛋白进行交叉验证发现AUC可达0.942。此外,作者通过对UTUC的血浆蛋白以及组织蛋白进行对比分析,证实UTUC组织与血浆中的蛋白表达呈现显著的正相关性。

2. UTUC患者和健康样品的血浆蛋白差异分析
对UTUC患者和健康样品的血浆蛋白组进行差异蛋白分析,发现550个显著差异表达蛋白(DEPs)中有307个上调蛋白,243个下调蛋白。对DEPs途径进行富集分析发现,正常富集的蛋白参与了受损嘌呤的裂解、去泛素化和硫代谢,而UTUC血浆富集的蛋白主要参与了转移RNA (tRNA)氨基酰化、脂肪酸降解和急性期反应途径,说明癌症相关的蛋白可能会影响血浆成份。
对UTUC患者的血浆蛋白组谱和组织蛋白组谱进行比较分析发现,UTUC组织和血浆的蛋白组呈显著正相关,也存在显著差异,有234个蛋白仅在UTUC血浆蛋白组中显著上调。为了筛选出增强血浆增加的蛋白,作者进行监督分析,筛选到的21种符合标准的蛋白中有9种是癌症相关蛋白,且根据HPA数据库,这9种蛋白中的CTSB、S100A8、HP和CHI3L1与尿路上皮癌的不良预后相关,且富集分析中UTUC血浆中上调的CTSB和S100A8分别参与蛋白水解和细胞粘附途径,而CTSB过表达可促进结直肠癌、肝癌、胃癌、胶质瘤、卵巢癌、细胞的侵袭转移。作者基于DEPs的逐步逻辑回归来建立可以识别区分UTUC和正常蛋白质的分类器的预测模型。

3. 血浆蛋白质组谱和尿液蛋白质组谱之间的差异
尿液是分析局部疾病的良好来源,也是发现肾脏和泌尿生殖系统其他组织疾病生物标志物的理想来源。为了确定尿蛋白质组中UTUC相关的变化,作者对UTUC患者与健康人的尿液进行蛋白组分析,寻找差异蛋白,并进一步比较了UTUC患者的尿液蛋白组和血浆蛋白组。结合UTUC组织蛋白组分析得6种蛋白在UTUC血浆、UTUC尿液和UTUC组织中均上调,作者将这6种蛋白定义为潜在utc蛋白,其可能是UTUC的潜在指标,通过免疫组化(IHC)也证实了其在尿路上皮癌样本中均有不同强度的染色,值得进一步研究。
为了探索NMI-UTUC诊断的尿液特征,作者比较了NMI-UTUCs、MI-UTUCs和健康对照者尿液蛋白组和血浆蛋白组,发现了15种差异蛋白仅在NMI-UTUC血浆样品中观察到,这15种蛋白中的3种(RALB、FRY和WDR45B)未在MI-UTUC尿样中检测到。这些结果提示,仅在NMI-UTUC尿液样本中检测到的三种蛋白可能与NMI-UTUC疾病相关,这可以在未来更大的队列中进一步验证。

4.血浆蛋白质组谱与EV蛋白质组谱的差异
外泌体是大多数真核细胞分泌的细胞外囊泡(EV),参与细胞间的通讯,肿瘤源性外泌体参与不同癌症过程的形成和进展,包括肿瘤微环境重塑、血管生成、侵袭、转移和耐药。在这项研究中,作者还从60份血浆样本中分离出EV,其中包括33份UTUC和27份健康对照,以探索与UTUC相关的EV蛋白,并用WB对检测常规EV标志物CD9、TSG101和HSP70的表达水平,发现这些标志物在血浆源性EV中可检测到。对EV样品进行Label-free MS定量分析,为了了解UTUC相关EV蛋白的特征和组成,鉴定与UTUC患者相关的EV蛋白,分别对EV蛋白组和血浆蛋白组、UTUC EV细胞和正常细胞蛋白组进行分析,分析差异蛋白。结果表明,EV蛋白质组可以检测到血浆蛋白质组中的DEPs;而这些DEPs在EV蛋白质组中可能不一定在正常和UTUC样品间有显著差异,有18种蛋白在UTUC血浆和UTUCev中均上调,可能作为UTUC患者的潜在特征蛋白,值得进一步验证;富集UTUC的EV蛋白参与细胞粘附、细胞迁移、补体和凝血级联反应,而富集正常的EV蛋白主要参与细胞氧化解毒和蛋白酶体,结果表明正常EV细胞和UTUC EV细胞具有不同的生物学功能。

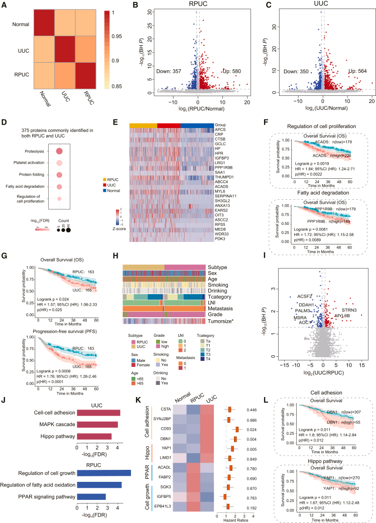
5.RPUC和UUC样品间的血浆蛋白质组谱存在差异
UTUC结合了RPUC和UUC,具有同质和异质的生物学特性,作者为了研究RPUC和UUC的异同,对RPUC、UUC和正常样本进行相关性分析。结果显示,与正常样本相比,RPUC中鉴定的蛋白质频率与UUC的相关性更密切(图4A)。为了研究UTUC蛋白质组学特征的改变,比较了UTUC患者与RPUC和UUC正常样本中表达差异显著的蛋白,结果表明,与正常血浆样品相比,RPUC和UUC血浆样品中大多数失调的方向是一致的。为了进一步研究UUC和RPUC之间的肿瘤异质性,作者比较了血浆蛋白质组的差异表达。结果显示,HPA数据集注释的肾增强蛋白(如ACSF2, DDAH1, MSRA)在RPUC血浆样本中上调,其上调差异蛋白也富集在不同的通路,其中UUC样品中上调的蛋白主要涉及细胞-细胞粘附、Hippo信号通路、和丝裂原激活的蛋白激酶级联通路,参与细胞粘附和Hippo信号通路的蛋白CD93、DBN1、YAP1等在先前的研究中与临床显著相关,其中,YAP1对大多数实体瘤的发生或生长至关重要,其激活可诱导癌症干细胞特性、增殖和转移,这些结果表明YAP1以及在UUC中过度代表的细胞粘附分子(CSTA、CD93、DBN)可能在UUC中发挥作用,表明RPUC和UUC具有不同的致病机制。
6.血浆蛋白质组学分析可识别肌肉侵袭性UTUC患者
肿瘤分期被认为是UTUC最重要的预后因素,肌肉侵袭性UTUC预后非常差,作者对正常者、肌肉侵袭性UTUI(MI-UTUI)和非肌肉侵袭性UTUI(NMI-UTUI)血浆蛋白组进行差异蛋白分析,结果还观察到一些血浆蛋白(如ABLIM3、SCGN、PYGO2)只在NMI-UTUCs或MI-UTUCs中表达,但这些蛋白的鉴定频率较低(不到30%),需要更多的验证来确认这些蛋白。为了过滤出与NMI-UTUCs和MI-UTUCs相关的可靠血浆特征蛋白,作者进行了监督分析,并结合其最近发表的116例UCB患者的蛋白质组学景观数据进行对比分析,并采用逐步逻辑回归来识别区分NMI-UTUCs和MI-UTUCs的蛋白质子集(称为NMI/MI-sig),对60%的训练样本进行了10倍交叉验证等,得到一个平均ROC-AUC为0.865的分类筛选器预测模型可区分潜在MI-UTUCs和NMI-UTUCs。

此外作者进行了Cox回归评估每个因素与肿瘤预后之间的关系,机器学习识别UTUC患者的进展时钟。



