肝细胞癌( HCC)是全球最常见的癌症之一,肝癌干细胞 (LCSC) 被认为直接参与 HCC 的进展和复发。
重庆大学等机构在《Pharmacological Researche 》期刊发布题为"Demethylzeylasteral targets lactate by inhibiting histone lactylation to suppress the tumorigenicity of liver cancer stem cells"的文章,报道了去甲泽拉木醛通过抑制组蛋白乳酸化来抑制肝癌干细胞的致瘤性的相关研究。

研究背景
肝癌干细胞 (LCSC) 被认为直接参与 HCC 的进展和复发,这些细胞在移植后促进原发癌细胞生长和继发性肿瘤转移,导致疾病复发,因而被HCC的重要诊断标志物,而近来有研究表明,驱动癌症干细胞(CSCs)代谢重编程的瓦氏效应可能会成为癌症治疗的新突破口。
乳酸通过糖酵解产生,在肿瘤细胞中Warburg效应导致乳酸产生,从而促进TCA循环和癌症进展,近来研究表明在代谢水平上,HCC样品中检测到高乳酸水平,证实了糖酵解向乳酸产生的转变;此外还有研究表明,除其代谢功能外,乳酸还通过一种称为乳酰化 (KLa) 的翻译后修饰形式在细胞过程的调节中起着重要作用。在作者的初步研究中,发现 HCC 临床样本中的组蛋白乳酰化水平明显高于癌周组织中的组蛋白乳酸化水平,因而促使作者探索组蛋白乳酰化在HCC肿瘤发生中的潜在功能,目的是确定这种疾病的新治疗靶点。
技术手段
实验材料:用DMSO和去甲泽辣木醛(DML)处理的M3-LCSC、3B-LCSC细胞等;
研究方法:转录组测序、GC-MS、WB、动物实验等;
研究内容
DML诱导肝癌干细胞周期阻滞、凋亡,抑制其迁移能力
通过对肝癌的多种细胞进行分选及鉴定,发现肝癌干细胞具有更强的增殖及成球能力且具有干细胞干性,直接筛选肝癌干细胞作为实验材料更具意义。采用DMSO及不同浓度的DML处理M3-LCSC、3B-LCSC细胞并测定细胞活力,发现DML可抑制肝癌干细胞的增殖活性,通过流式细胞术检测分析DML处理后的3B-LCSCs、M3-LCSCs发现DML可诱导肝癌干细胞周期阻滞和凋亡,通过Transwell迁移试验表明Transwell迁移试验。
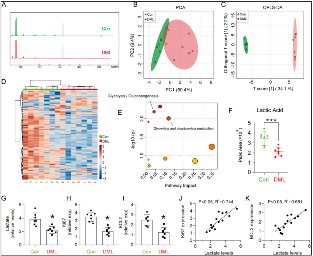
GO基因表达谱显示,DML调节了M3-LCSCs的基因表达水平,与对照组相比,DML组检测到4090个差异表达基因(DEGs),其中2361个表达上调,1729个表达下调,GO注释分析显示转运和分解代谢通路显著富集,这些结果表明,DML显著抑制基因转录,导致细胞基本功能停滞。

细胞的异常代谢是癌症的一个标志,通过KEGG富集分析表明,DEG在代谢类型途径中高度富集,作者利用GC-MS代谢组学鉴定DML处理对M3-LCSCs的初级代谢物以做进一步验证,热图结果显示,DML影响了M3LCSCs中许多初级代谢物的产生,代谢途径影响分析显示,这些差异代谢物主要富集在糖酵解/糖异生、乙醛酸盐和二羧酸盐代谢途径中,进一步分析表明,5uM DML处理显著降低了乳酸相关代谢物的产生等。

随后作者通过多种实验方法验证了组蛋白乳酸化的增加可促进HCC肿瘤的发生,通过动物实验证明了MDL在体内可抑制肿瘤的生长等。

