神经梅毒 (NS) 是由梅毒螺旋体 (T. pallidum) 引起的中枢神经系统感染,可发生在梅毒的任何阶段,但由于缺乏标准的诊断测试,很容易被忽视或误诊,可能导致严重和不可逆转的器官功能障碍。

研究背景
梅毒在21世纪仍是一个严重的公共卫生问题,目前神经梅毒(NS)的诊断标准主要是综合考虑临床表现和脑脊髓(CSF)检查(CSF细胞计数或蛋白和反应性脑脊液-性病研究实验室,据美国疾病控制与预防中心(CDC)公布的诊断标准,NS可分为两种类型:(a)“确诊”NS:在梅毒的任何阶段CSF中VDRL/RPR试验呈阳性;(b)“推定”神经梅毒:CSF-VDRL/RPR试验呈阴性,但CSF细胞计数和/或蛋白升高,临床症状或体征与NS一致,无其他已知原因。虽CSF-VDRL试验检测的特异性较高,但其灵敏度相对较低(10%-70%),导致NS的假阴性和误诊率较高。这一问题给患者带来了重大的健康和经济负担,也造成了医疗资源的巨大消耗。
近年来,通过蛋白组学对中枢神经系统疾病(如神经退行性疾病、中枢神经系统创伤、肿瘤和感染)的研究取得了重大技术进展,而CSF蛋白质组学对NS患者的研究尚未见报道。
技术手段
实验材料:NS、治疗后NS(PTNS)、梅毒/非NS (NNS)、与梅毒无关的传染性脑病(IBD)和非传染性脑病(NIBD)患者的共338份CSF样本。
研究内容
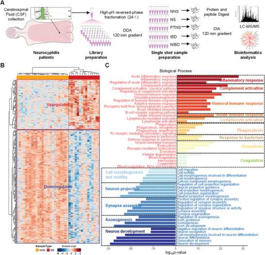
1. NS患者CSF蛋白质组学特征
作者收集了来自15名NS患者、7名PTNS患者、9名NIBD患者、7名IBD患者和25名NNS患者的63份CSF样本,使用数据独立采集(DIA)策略进行蛋白质组鉴定,共鉴定出1800个蛋白,通过PCoA分析,发现NS患者CSF中的CSFRPR、CSF白细胞和CSF蛋白水平均高于NS患者,分层聚类分析(HCA)和火山图分析显示,358个蛋白NS组和NNS组之间存在差异表达,与NNS组相比,NS组中的上调蛋白主要富集于免疫反应,及各种炎症反应.NS患者中下调的蛋白主要与神经系统发育相关,包括轴突发生、突触组织和神经元发育等。

2. 区分NS和NNS患者的潜在生物标志物
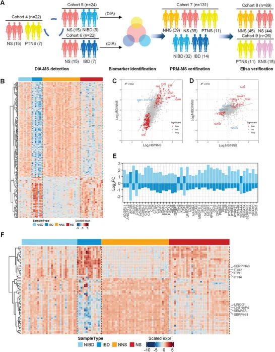
一般来说,NS和NNS组之间表达差异的蛋白质可能作为区别标记。为了确定这些特征蛋白在识别NS中的重要性,作者基于25个NS和15个NNS样本的差异蛋白质组数据构建了一个随机森林(RF)模型和平行反应监测-质谱(PRM-MS)数据集中重新生成了这些基于RF的分类器,以验证候选生物标志物的准确性,并对NS患者进行分类,此外还收集了7例PTNS患者样本,共鉴定了1638个蛋白。分析结果显示,在NS和NNS之间存在232个蛋白的差异表达,PTNS组在治疗后CSF中表达呈负相关,NS组的上调蛋白和下调蛋白在处理后分别减少和增加,这些发现表明,这232种差异表达蛋白是决定NS患者治疗后治疗效果和恢复程度的潜在生物标志物。

3. 区分NS和其他脑部疾病的潜在生物标志物
为了进一步研究NS和NNS组之间差异表达的358种蛋白是否能够区分NS和其他脑部疾病,作者收集了7名IBD患者和9名NIBD患者的CSF样本进行定量蛋白质组学研究,通过综合分析,作者最后鉴定出45种可以区分NS与IBD和NIBD的蛋白。

4. 通过PRM-MS和ELISA进行生物标志物验证
为了进一步确定可靠的NS生物标志物,作者根据机器学习模型得分、折叠变化构建NS组与其他组之间的统计p值得分表,根据评分表,鉴定前80个蛋白进行PRM-MS验证并收集了包括NS\IBD,NIBD,PTNS,NNS共131份CFS样本做DIA,并对潜力蛋白做ELISA和进一步扩大样本人群验证。结果鉴定出了SEMA7A、SERPINA3、ITIH4这三种蛋白作为NS诊断标志物。


