乳酸化最初是在人类组蛋白上发现的,但其在非组蛋白上的发生和相关功能仍然未知,通过质谱(MS)进行PTM鉴定是常用方法,但对于乳酸化来说光谱匹配的不准确性常会导致假阳性识别,因而一种可靠的PTM识别方式尤为重要。
中国药科大学在《Nature methods》期刊发布题为"Cyclic immonium ion of lactyllysine revealswidespread lactylation in the human proteome"的文章,乳酰赖氨酸的CycIm离子可蛋白乳酸化的诊断离子,揭示了在人类蛋白质组中广泛存在乳酰化修饰。

研究背景
L-乳酸化是一种源于乳酸的翻译后修饰(PTM),尽管组蛋白乳酸化已被证明在多种生物学背景下具有显著的生理意义,但由于对非组蛋白乳酸化鉴定的局限性,目前仍不知乳酸化是否像经典的酰化修饰一样是一种广泛存在于非组蛋白的PTM,若是,这些蛋白被修饰到什么程度,乳酸化是否会引起靶蛋白结构和功能的变化?这些问题尚未有答案。
利用质谱进行PTM鉴定是一种常用且有效的方法,在以往的研究中,已证明通过特征质谱/质谱离子来验证PTMs的可行性和有效性,如在糖蛋白组学分析中,诊断性氧离子表示糖基化;在磷酸化蛋白组学中,97.98Da的HPO缺失是丝氨酸和苏氨酸磷酸化的诊断依据等。在该篇研究中,作者发现在质谱联用过程中,由线性铵离子产生的环铵(Cyclm)离子能准确指示赖氨酸的乳酸化。
技术手段
实验材料:合成肽、乳酸化多肽等;
研究方法:串联质谱、同位素示踪、WB等
主要研究内容
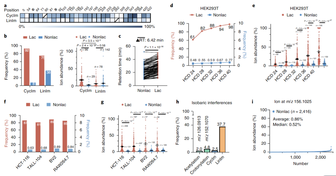
从乳酸化多肽中发现了标志性Cyclm离子和Linlm离子
作者将乳酸化化学引入合成肽LVFFKA和NKGAII作为研究模型,以阐明乳酸化独特的液相色谱质谱特征,发现乳酸化的LVFFA和NKGALL均出现 Cyclm和Linlm离子,初步认定为标志性离子,随后作者运用同位素示踪代谢查明了乳酰化肽产生Linlm和Cyclm离子的途径。

证明Cyclm离子可作为乳酰化的诊断离子
通过质谱仪Orbitrap(静电场轨道阱质谱)和Q/TOF(串联混合四极杆飞行时间质谱仪)对模型蛋白进行分析,发现CycIm离子在乳酰化肽中产生的频率和强度远远高于非乳酰化肽产生的同位素干扰,而Linlm离子在乳酰化肽中产生的频率和强度要低于非乳酰化肽产生的同位素干扰,表明CycIm离子具有足够的敏感性和特异性,可以用作乳酰化的诊断离子,而LinIm离子的鉴定能力可能不足以表明乳酸化;对模型蛋白的乳酰化肽和未修饰的肽进行配对分析,发现无论采用何种MS平台,乳酰化都会导致肽在反相柱上的保留时间明显增加;通过对HEK293T细胞富集的乳酰蛋白质组的进行分析,发现非乳酰化蛋白质组的CycIm离子的干扰峰的产生频率始终低于1%或可以忽略不计等,通过对多个公开蛋白组数据库(PXD014870)进行分析均证明了CycIm离子的高产率,在相应的二级质谱光谱中具有明显的离子丰度。

此外作者还发现乳酰化可调节ALDOA和调控糖酵解途径,DHRS7蛋白被证明在不同的人类组织中发生乳酸化,且CycIm离子存在于所有相应的乳酸化DHRS7的MS/MS中。

