HOTAIR敲除后肝癌细胞实验
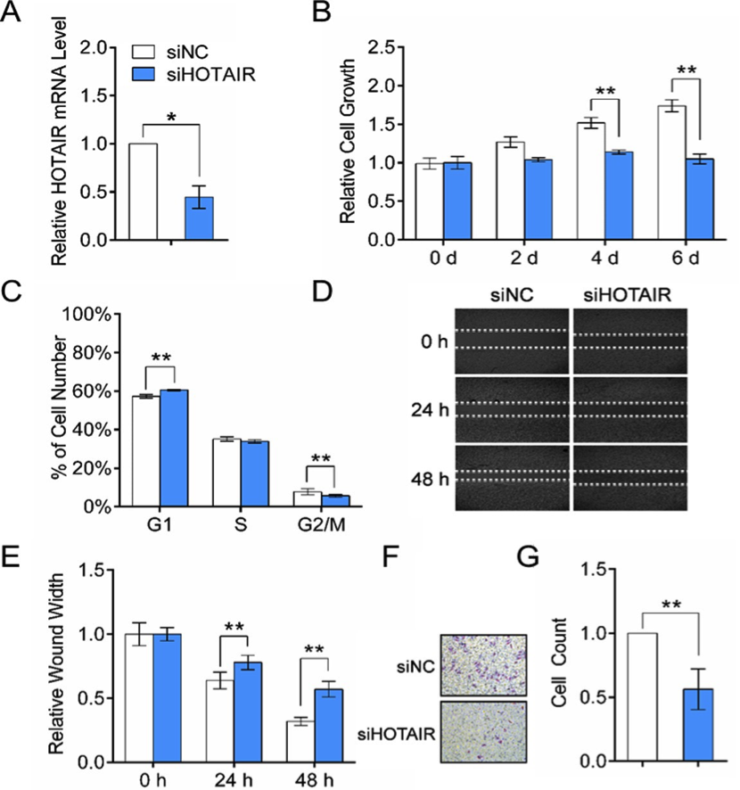
研究者们首先在培养的HepG2细胞中用siRNA干扰HOTAIR基因,使用无意siRNA做对照。观察到,肝癌细胞在HOTAIR敲除后细胞生长缓慢,大多数细胞停留在G1期(图1)。认为HOTAIR的作用对细胞周期和细胞迁移有影响,需要进一步分析。
图 1肿瘤细胞HOTAIR敲除实验
D,伤口愈合实验。F,Boyden chamber 实验。
HOTAIR敲除后肝癌细胞转录组和蛋白质组鉴定和分析
研究者们在对以上2个处理的细胞进行了组学实验分析,在鉴定到的RNA和蛋白质中,发现了673个差异表达RNA,其中268个上调405个下调,和293个差异表达蛋白质,其中147个上调146个下调(图2)。

图 2组学实验鉴定差异表达
经过生物信息学分析,研究者们得到了详细的差异表达聚类分析和KEGG通路分析(图3),在KEGG的癌症信号通路中,研究者们选取了21个相关的差异表达蛋白进行进一步的验证。在Western blot实验中证实他们确实是存在差异的,而在进一步的PRM(平行反应监控)鉴定也得到了一个良好的相关性。同样在Huh-7细胞的实验,也得到了相似的结果。

图 3生物信息学分析
C,KEGG pathways in cancer。
OGFr调控肿瘤细胞验证
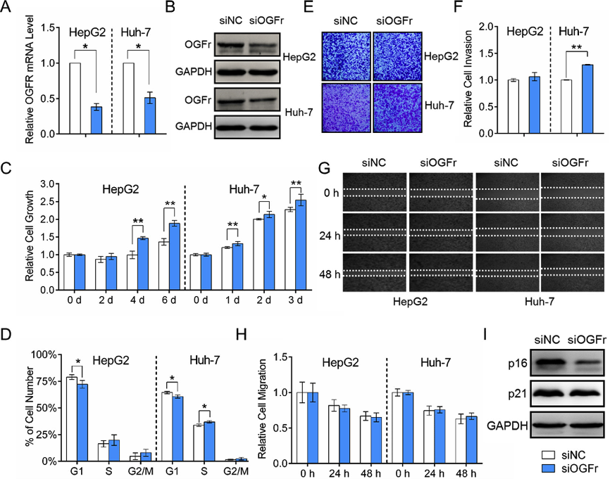
有前人的研究发现,OGF-OGFr是多种肿瘤细胞中一个重要的生理学过程。而在当前的组学实验,以及qPCR,Western blot和荧光染色验证中发现(图4),OGFr的表达,在肝癌细胞中对比与周围正常细胞是低表达的。对OGFr用siRNA敲除后,肝癌细胞的增殖有了显著提升;而相反OGFr超表达使肝癌细胞的增殖受到了显著的抑制;与先前的研究相应,敲除OGFr后,肿瘤细胞在G1/S期的比例显著减少了,而超表达OGFr则G1期比例显著增加(图5)。

图 4验证差异蛋白

图 5OGFr基因的敲除实验
以此得到结论,可能是因为HOTAIR调控了OGFr的表达,影响了肿瘤的发生。
小结
1. 肿瘤细胞发生使HOTAIR表达量上调,而HOTAIR使OGFr表达抑制。2,OGFr可以抑制细胞由G1/S期转向G2期,抑制肿瘤细胞的增殖和扩散。
2. 通过这次HOTAIR敲除实验的转录组和蛋白质组的研究,我们发现了OGFr相关的肿瘤细胞增殖和扩散的癌症机理,为癌症的治疗提供了重要的依据,为后续疾病研究提供了参考性帮助。
参考文献
Ying Wu, Qian Xiong, et al. (2018) Integrated Proteomic and Transcriptomic Analysis Reveals Long Noncoding RNA HOX Transcript Antisense Intergenic RNA (HOTAIR) Promotes Hepatocellular Carcinoma Cell Proliferation by Regulating Opioid Growth Factor Receptor (OGFr). MCP. RA117.000277, 146–159.

