淡色库蚊是中国血吸虫病、日本脑炎病毒、西尼罗病毒等的传播媒介。越冬蚊对种群动态和蚊媒疾病的传播和流行起着重要作用。因此,阐明越冬滞育机制对改善蚊虫管理策略至关重要。以往关于滞育调节的分子机制研究大多是在转录水平上进行的,关于滞育的蛋白质组学信息是有限的,生物体测量和解释光周期的机制尚且存在争议。
研究者利用iTRAQ对不同时期采集的淡色库蚊的Cx蛋白组进行了研究,加强了我们对蚊子越冬滞育机制的理解。为研发新的基于这些关键性状的遗传或化学破坏的病媒控制方法提供了基础和平台。

1.卵巢发育、脂质储存状态、蛋白鉴定及不同表达(EDP)筛选
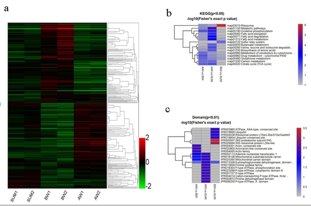
监测卵巢发育和脂质储存情况(图1),供鉴定了1030个蛋白,其中1020个得到了定量信息。所有的蛋白经过GO, KEGG, COG,及域和亚细胞位置分析(表1)。有趣的发现是,老化(10 份)和感官系统 (12 份)的通路都是通过KEGG通路分析确定的(图2)。

(a)SUM成年雌性的苗条雌性和脂质滴的尼罗红染色
(b,c)分别是BW和AW成年雌性的脂肪雌性和脂滴的尼罗红染色 绿色箭头:较大的脂质滴

图 2 用于KEGG注释的差异蛋白的统计数据
2.蛋白表达模式与蛋白聚类
研究人员使用分层聚类来描述与非滞育阶段控制相比,滞育准备和越冬滞育维持阶段表达的变化。明显的区别表现在BW和AW(图3)。几乎所有蛋白质富集的高峰和低谷变化都发生在BW中,说明Cx中各种蛋白质丰度的变化是对越冬准备的响应。研究发现,在蚊子的长期进化过程中,越冬滞育的个体生态现象非常重要(图4)。


此外,存在光转导通路,暗示此蚊子的一个重要调节功能(图5)。在光转导通路中表达差异的蛋白肌动蛋白,肌动蛋白-87e(BOWEY5),肌动蛋白(BOFBP2)和肌动蛋白(A0A173GY68)在BW和SUM中表达下调,而在AW和BW中表达上调;肌动蛋白-2(BOWEY6)在AW和BW中表达下调。表明肌动蛋白可能在光转导通路调控过程中发挥了重要作用。

(a)BW vs. SUM中的代表性KEGG光转导通路map04745,以及(b)AW vs. BW中的代表性KEGG光转导通路map04745;
3. PPI 网络分析

图 6 用STRING分析各组间差异表达蛋白的功能相关性
4. 通过PRM对差异表达蛋白的验证



(a)测定了3-磷酸甘油三磷酸脱氢酶的丰度。从肽TALVEADDFASGTSSK中提取的碎片离子的色谱图。(b)对3-磷酸甘油脱氢酶肽的PRM分析的定量性能。获得了高度一致的结果。
结语
此研究首次大规模研究了Cx蚊在滞育准备和越冬滞育维持阶段的整体蛋白表达差异,利用iTRAQ发现了与越冬滞育调控有关的几种途径的主要代谢变化和重要蛋白的表达变化。研究结果提供了全面的蛋白质组学观点,并扩展了Cx越冬滞育的研究。
参考文献:Chongxing Zhang, Dongdong Wei, Guihong Shi, Xiaoli Huang, Peng Cheng, Gongzhen Liu, Xiuxia Guo, Lijuan Liu, Huaiwei Wang, Feng Miao, Maoqing Gong, et al. Understanding the regulation of overwintering diapause molecular mechanisms in Culex pipiens pallens through comparative proteomics, Science report

