研究背景
溃疡性结肠炎是一种与肠道微生物菌群失调和肠道稳态失调密切相关的慢性炎症性肠病。大麦叶(BL)在中药中有着悠久的使用历史,对肠道功能有潜在的促进健康作用。但其作用机制尚不清楚。该文章作者探索肠道微生物代谢物的潜在调节作用,以防止结肠炎,并阐明其潜在的分子机制。
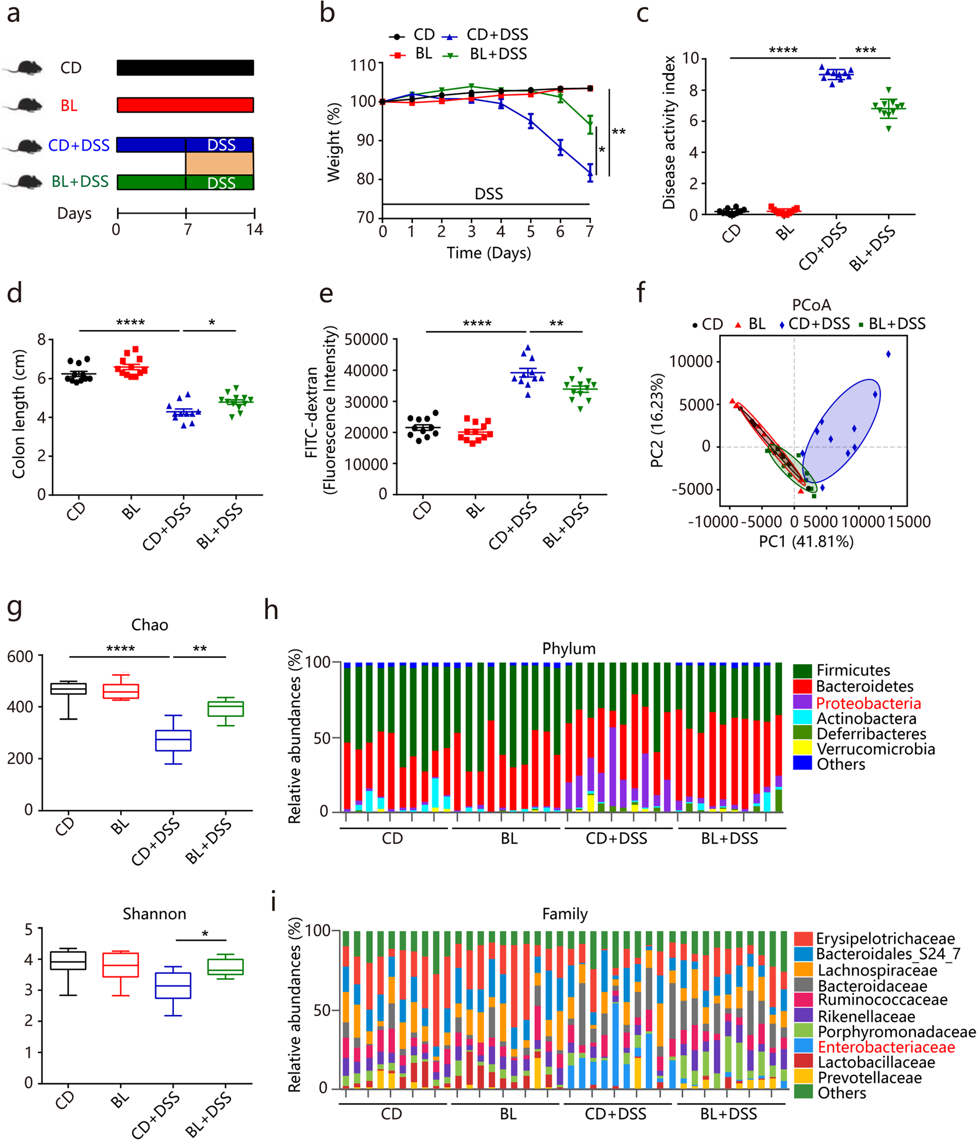
在该研究中,通过对肠道运动和黏膜屏障功能的研究,证明添加BL可以预防DSS引起的结肠炎和微生物群失调。
研究方法
①小鼠(8周龄,C57B1/6J)→
②对照组(2.5%BL饲喂)VS 试验组(CD饲喂) →
③DSS诱导肠炎小鼠模型→
④肠道通透性测定→
⑤16srRNA测序→
⑥炎性因子测定→
⑦HE组织学切片制作→
⑧肠道动力测定→
⑨免疫组化和免疫荧光→
⑩荧光定量PCR→
⑪代谢组学分析→
⑫嘌呤代谢物的代谢组学分析/体外厌氧培养和细胞培养/WB分析和RNA干扰
主要研究结果
1.大麦叶(BL)可减轻葡聚糖硫酸钠(DSS)引起的结肠炎和肠道微生物群失调。

图1
2.大麦叶(BL)增强结肠运动,改善粘膜屏障功能

图2
3.大麦叶(BL)改变了小鼠结肠中的基因表达。

图3
4.大麦叶(BL)通过激活PPARγ信号来改善肠道功能。

图4
5.大麦叶(BL)改变代谢谱和富集微生物衍生的嘌呤代谢物。

图5
6.肌苷激活人结肠上皮细胞中的PPARγ信号通路。

图6
7.肌苷通过A2AR/PPARγ信号通路保护右旋糖酐硫酸钠(DSS)诱导的结肠炎。

图7
主要结论
大麦叶(BL)可改善葡聚糖硫酸钠(DSS)诱导的肠道微生物群失调,BL防止DSS 诱导的结肠炎的机制是通过激活过氧化物酶体增殖物激活受体 (PPAR)γ 信号传导改善肠粘膜屏障功能所致。此外,代谢组学分析表明,肠道微生物群调节了结肠组织中BL诱导的代谢重编程,特别是通过增强糖酵解过程。值得注意的是,膳食BL补充剂导致微生物群衍生的嘌呤代谢物肌苷的富集,这可以激活人结肠上皮细胞中的 PPARγ 信号。此外,肌苷补充的外源性治疗可产生与BL相似的结肠炎保护作用。
本研究为BL对结肠炎保护作用潜在机制提供了新的见解,并论证BL和肌苷在预防溃疡性结肠炎中的潜在应用。
代谢组如何在中药研究中应用?
以本文为例,下面我们来深入解读本研究中的代谢组学方法:
膳食营养素对共生微生物代谢物的调节有很大影响,共生微生物代谢物被认为是宿主-微生物群相互作用的关键介质。作者假设 BL 影响肠道功能的潜在机制是通过肠道微生物发酵过程中产生的次级代谢产物。为了评估 BL 喂养的代谢改变,通过高分辨率气相色谱和质谱 (GC-MS) 对 BL 喂养和对照小鼠的结肠内容物和血清进行非靶向代谢组学分析。
如图5a和b,偏最小二乘判别分析(PLS-DA)模型表现出两个小鼠组之间的聚类显著分离。
热图分析显示,BL喂养导致代谢物发生显着变化,小鼠结肠内容物和血清中共有23种代谢物(16种上调和7种下调)和28种代谢物(14种上调和14种下调)分别显著改变(图. 5 c 和 d)。代谢组图显示受 BL 喂养影响的显着富集途径,其中大多数途径与能量和营养代谢有关,如葡萄糖、脂质和氨基酸代谢(图5 )e 和 f)。
值得注意的是,嘌呤代谢是受BL在结肠内容物和血清中显著影响的途径(图5e和f)。
具体来说,作者发现肌苷和鸟苷是参与嘌呤代谢的两种主要中间代谢物,它们是结肠内容物和血清中 BL 喂养最显著增加的代谢物(图5 c 和 d)。
众所周知,肌苷和鸟苷是重要的食品添加剂,在工业水平上主要通过微生物发酵获得 。作者进一步推测肠道微生物群可能与 BL 喂养小鼠中肌苷和鸟苷的富集有关。为了验证这一假设,作者用广谱抗生素治疗 BL 喂养和对照小鼠以消除肠道微生物群,并通过靶向分析进一步检查肌苷和鸟苷的水平。
与对照小鼠相比,BL喂养的小鼠在结肠内容物和血清中显示出显著增加的肌苷和鸟苷水平(图5g和h)。然而,抗生素治疗强烈降低了这两种嘌呤代谢物的水平(图5 g 和 h)。

图8
基于肠道菌群在调节 BL 喂养小鼠中肌苷和鸟苷富集中的作用,作者假设肠道菌群也可能在调节 BL 对小鼠肠道功能的影响中发挥重要作用。因此,作者进行了非靶向代谢组学分析,以研究 BL 喂养和对照小鼠结肠组织中差异表达的小分子代谢物。
正如预期的那样,主成分分析 (PCA) 模型和 PLS-DA 模型在两组之间表现出明显的代谢物聚类,表明补充 BL 导致结肠中的代谢改变(图8 A )。
热图分析显示,BL 喂养显著改变了 45 种代谢物(图8 B)。其中,BL 喂养小鼠与对照小鼠相比,14 种代谢物增加,31 种代谢物减少(图8 B)。
有趣的是,对代谢区分有很大贡献的大多数代谢物都与能量途径有关。具体而言,与对照小鼠相比,在 BL 喂养的小鼠中发现糖酵解底物(如葡萄糖、6-磷酸葡萄糖和 6-磷酸果糖)显着减少,而糖酵解产物乳酸显着增加。(图8 C-F)。这与 BL 喂养小鼠肠道运动增加的上述结果一致(图2),表明 BL 可能通过增强的糖酵解途径促进结肠运动。值得注意的是,当肠道微生物群被抗生素治疗抑制时,由 BL 引起的代谢改变被消除(图8 C-F)。
因此,这些数据表明 BL 通过肠道微生物群依赖性方式诱导结肠组织中的代谢重编程。
该研究的整体思路非常清晰,从表型药效到机理追溯层层递进。而代谢组作为最接近表型的组学,我们可以利用其高效地找到影响中药疗效的关键代谢物及代谢通路,从而帮助我们更深入地了解中草药在疾病治疗中的具体作用机制。
参考文献:Li D, Feng Y, Tian M, et al. Gut microbiota-derived inosine from dietary barley leaf supplementation attenuates colitis through PPARγ signaling activation[J]. Microbiome, 2021, 9(1): 1-22.
往期回顾
· 年终盘点 丨2021年获批的“首个”“唯一”分子实体药物有哪些(上)
· Cell Metab 新发现 | 中药提取物或可促进脂肪组织产热并减重
· 多维组学中心

严谨对待每一次生物质谱
微信号|trans-omics
官网|www.mhelix.cn
咨询 | 021-2027 3656

