研究背景
泛素-蛋白酶体系统(UPS)由多种蛋白质组成,包括泛素连接酶、泛素蛋白酶和蛋白酶体。UPS的失调会导致细胞周期控制的丧失,并最终导致癌变。截至目前,在药物治疗中,蛋白质泛素化和降解的调节和时间分辨的相互作用等关键方面很难在真正的蛋白质组范围内得到解决。因此,需要提出一个可用于深入和精确分析体内泛素组化组学的方案,以获得高精度和高通量快速分析靶向泛素蛋白酶或泛素连接酶等的候选药物的作用模式。
研究手段
1.基于MS的泛素化组学对细胞裂解方案进行优化,改进DIA技术工作流程后,在覆盖率和可重复性等方面比较利用数据依赖采集(DDA)和优化后的DIA策略分析泛素化组学的分析结果,以及确定最优的数据处理方法。
2.选择可行性最高的泛素化组学分析方案并应用于低蛋白量和高通量分析。分别通过时程实验和泛素组学鉴定USP7底物和分析多种USP7靶向化合物,以揭示蛋白质组范围内的USP7靶标。
研究结果
1.基于MS的泛素化组学的优化细胞裂解方案。
脱氧胆酸钠(SDC)被广泛用在蛋白质提取中,为了提高质谱 (MS) 对泛素残留肽定量的深度和精度,因此对样品制备、MS 和数据分析过程进行优化。用氯乙酰胺 (CAA) 补充 SDC 缓冲液,结果表明,即使在高温下孵育时,CAA 也不会诱导赖氨酸残基的任何非特异性二氨基甲酰甲基化。此外,比较SDC与传统尿素裂解缓冲液,发现基于SDC裂解产生的K-GG 肽段平均比尿素缓冲液多38%而不会对相对富集特异性产生负面影响(图1a,b)且增加了精确定量的K-GG肽段的数量和重现性(图1c)。同时,消化不同量的MG-132处理的Jurkat细胞裂解物并在MS分析前富集 K-GG 肽,随后将基于SDC的裂解方案与最近描述的UbiSite方法进行了基准测试,结果表明,基于SDC的裂解方案将最优(图1d,e)。

图1 基于尿素和SDC细胞裂解方案在基于质谱的泛素化组学中的比较
2. DIA-MS和基于神经网络的数据处理提高了泛素化组学的覆盖率
由于DDA方法存在半随机采样的缺陷,为此作者探索了DIA在该研究中的应用效果,并推出了 DIA-NN(一种基于深度神经网络的软件)。经过比较发现,利用DIA方法从蛋白酶体抑制剂处理的HCT116细胞的每个样本中定量到的K-GG肽数量为68,429个,比DDA多46,995(图2b)。所有量化的 K-GG 肽的中值 CV 约为 10%,并且在至少三个重复中定量了68,057个肽(图 2c, d),通过DDA检测到的88% 的泛素化肽也被DIA鉴定(图 2e)。
对DIA-NN性能进行基准测试(将DIA-NN与由146,626 K-GG肽组成的高pH反相分馏生成的超深光谱库结合使用),结果表明,在覆盖率和可重复性方面与无库分析的结果相似(图2b–f)。此外,DIA-NN分析泛素化组学数据的性能测试中(通过处理Hansen等人的六个原始文件与另一个软件进行比较)也证实了DIA-NN可以识别出更多的K-GG 肽(图2g)。

图2 泛素化组学中DDA和DIA的并排比较。(a) 数据依赖采集(DDA)和数据独立采集(DIA)策略示意图;(b) 比较DDA和DIA-MS对K-GG肽的定量分析; (c) 对每种方法绘制了如b中所示的K-GG肽的变异系数(CV, 以%为单位); (d) DDA和DIA的四次重复(b中显示的样本)中具有 0、1、2 或 3 个缺失值的鉴定数; (e) 维恩图显示了由DDA和DIA(DIA-NN的无库(LF)和基于谱库(lib)方法)鉴定的泛素化肽(K-GG)的重叠; (f) 从DIA-NN中的无库和基于谱库的搜索选项获得的Log2转换K-GG肽强度的散点图; (g) Hansen等人的MG-132处理的HEK293细胞的原始数据。
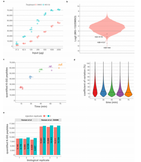
3. DIA-MS泛素化组学用于低蛋白量和高通量分析
通过定量来自不同蛋白质输入量的MG-132或DMSO处理细胞的K-GG肽的实验证明了DIA-MS方法在深入泛素化组学在生理环境中的可行性,包括定量低蛋白质含量(图3a)。除此之外,大部分K-GG肽在蛋白酶体抑制后强度增加。研究还发现了定位于组蛋白H2A和H2B C端的已知K-GG位点以及在组蛋白上发现的未表征的K-GG位点,这些位点在MG-132处理后强度明显降低(图3b)。

图3 用于未处理样品和高通量应用的 DIA-MS 泛素化组学分析
4.用于 USP7 底物鉴定的深入定量泛素化位点分析
截至目前,在药物治疗中,蛋白质泛素化和降解的调节和时间分辨的相互作用等关键方面很难在真正的蛋白质组范围内得到解决。基于此背景,作者试图在一系列的时程实验中,用上述优化的DIA工作流程来描述选择性USP7抑制剂FT67130。首先,在FT671抑制USP7后的5个单独时间点,在没有蛋白酶体抑制剂的情况下,定量了泛素组和蛋白质组,每个样本的深度为45000个K-GG肽和超过10000个蛋白质(图4a)。在USP7抑制15分钟后发现的1,243种泛素化肽中的蛋白质只有42个在6小时的时程中显着下调超过20%,它们可能代表标记为蛋白酶体降解的直接USP7靶标,且在转录调控(锌指)和泛素偶联途径中过表达(图4b、c),此外,还检测到许多已报道的USP7靶点的泛素化位点上调,如Trim27、UvssA或Mdm2。从图4d可知,5个Mdm2位点在15min后已经显著上调,但其总蛋白水平仅短暂下降后恢复到基线,这很可能是由于p53控制的Mdm2转录的增加。此外,原癌基因 c-Fos 和 c-Jun 在USP7抑制后均上调(图4d)。
使用两种不同的siRNA池敲除USP7的表达,用FT671处理细胞5min,并提取蛋白进行泛素化组学分析以证实观察到的蛋白质泛素化增加是 USP7 依赖性的。结果显示,在USP7敲除后,对于在早期的时程实验中确定的多个靶点,FT671处理后检测到的蛋白泛素化被强烈减弱。这证实了FT671选择性地靶向USP7,并进一步验证了多个先前未知的推定USP7底物(图4e)。将泛素化组学数据映射到从BioGrid37中检索到的USP7交互网络上,结果加强了这些蛋白质可能代表直接USP7靶标的证据(图4f)。

图4 在时程实验中鉴定USP7底物
5.多个USP7抑制剂的分析揭示了受调控的泛素化位点的高度重叠
针对USP7的结构上的不同化合物可能具有不同的脱靶效应。为了确定这种影响并严格定义 USP7 目标,分析了用四种不同的USP7抑制剂治疗后的泛素组动态。发现使用结构相似的化合物 GNE-6640 和 GNE-6776 进行的治疗总体上彼此相关性最好,GNE-6776和GNE-6640效应与FT671均密切相关,而与FT827无关,表明靶标选择性的差异更大(图5a–c)。此外,FT671和FT827强烈诱导了USP7上的几个泛素化位点,而GNE-6640和GNE-6776 的诱导作用要小得多,这可能反映了FT化合物的效力更高(图 5d)。而四种结构上不同的USP7抑制剂的泛素化肽(FT671/DMSO,log2转化)的折叠变化进一步加强了它们是针对降解的直接酶靶标的证据(图5e)。

图5 通过DIA泛素组学分析多种usp7靶向化合物
结论:
将改进的样品制备方案与数据独立采集(DIA)-MS和基于神经网络的数据处理相结合,显着提高了泛素化组学分析的深度和精度。此外,在抑制肿瘤靶标USP7后,优化后的方法能以高时间分辨率记录了8,000多种蛋白质的泛素化及其随后的丰度变化情况。研究还发现了在USP7抑制的几分钟内只有一小部分蛋白质被降解,从而剖析了USP7的作用范围。论文的研究方法能够以高精度和高通量快速分析靶向DUB或泛素连接酶的候选药物的作用模式。
链接:https://www.nature.com/articles/s41467-021-25454-1

