本期解读

一、研究背景
宫颈癌仍然是发展中国家妇女死亡的第二大原因,虽然手术、化学疗法、放射疗法和疫苗疗法被单独或联合应用于其治疗,但晚期宫颈癌患者的存活率仍然很低。目前已发现中药对治疗宫颈癌有效,Astragaloside IV(AS-IV)是一种属于黄芪多糖的化合物,通过多种细胞信号通路显示出抗癌活性。然而,控制AS-IV抗癌活性的详细分子机制仍然未知。

二、研究结果
1.AS-IV对宫颈癌细胞增殖、侵袭和异种移植肿瘤生长的抑制作用
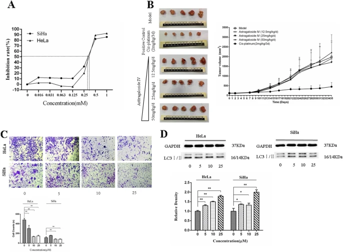
自噬是吞噬细胞质蛋白或细胞器并将其包含在囊泡中,与溶酶体融合形成自噬溶酶体并降解其所含内容物的过程,可抑制癌细胞引起的炎症并稳定细胞染色体构建。AS-IV是一种具有独特结构的黄芪多糖,与其他多糖相比,黄芪中的含量较少。作者用AS-IV处理宫颈癌细胞72 h,然后用CCK-8分析细胞增殖。如图1a,AS-IV分别直接抑制HPV-18或HPV-16感染的HeLa和SiHa细胞系的增殖。使用AS-IV治疗小鼠宫颈癌异种移植物,并选择顺铂作为治疗癌症的阳性药物,治疗35天后,顺铂治疗组的肿瘤体积与PBS治疗组相比明显缩小(图1b)。由此推断,我们的抗癌药物治疗系统对宫颈癌的治疗是有效的。此外,与PBS治疗组相比,AS-IV (25 mg/kg/d)治疗组的肿瘤体积减少。进一步使用AS-IV处理HeLa和 SiHa细胞,12 h后发现HeLa和SiHa细胞中的癌细胞侵袭受到抑制(图1c)。在HeLa和SiHa细胞中诱导了自噬蛋白标志物LC3I/II(图1d)。这些结果表明,AS-IV抑制宫颈癌细胞的生长,尤其是抑制HPV-16感染的人宫颈细胞的生长,并通过诱导自噬抑制异种移植肿瘤的生长。

图1 AS-IV 在异种移植模型中抑制宫颈癌细胞侵袭和异种移植肿瘤生长。(a) AS-IV处理72h的SiHa和HeLa细胞的增殖;(b) 通过将SiHa细胞系注射到BALB/c裸鼠体内生成宫颈癌异种移植模型;(c) 不同浓度的AS-IV处理12 h后HeLa和SiHa细胞的侵袭;(d) 不同浓度AS-IV处理12 h后HeLa和SiHa细胞中LC3I/II的表达。
2.差异蛋白的iTRAQ蛋白质组学分析
通过iTRAQ蛋白质组学评估差异表达的蛋白质,共鉴定了6964种蛋白质,其中6072种蛋白质被量化。当SiHa细胞用25μM AS-IV处理12 h后,有32种蛋白质出现差异表达,其中16种蛋白质的表达上调,其他16种蛋白质的表达下调(图2a-d)。

图2 通过iTRAQ蛋白质组学评估差异表达的蛋白质。(a) iTRAQ蛋白质组学流程图;(b) 通过质谱鉴定的肽的长度分布;(c) 蛋白质分子量和覆盖率之间的关系;(d) 差异表达蛋白质的火山图。
3.AS-IV抑制宫颈癌细胞中差异蛋白的功能分类
GO二级注释中差异蛋白分布如图3a所示,AS-IV治疗抑制宫颈癌侵袭后,大多数差异蛋白参与的BPs有细胞(18%)和单生物(26%)过程、生物调节(12%)、代谢过程(12 %)和对刺激的反应(8%)。同样,大多数差异蛋白参与的CC为部分细胞 (29%)、细胞器(26%)、膜(13%)和大分子(10%)复合物。在MF中为结合活性(57%)、催化活性(23%)、抗氧化活性(4%)、和MF调节器活性(4%)。差异蛋白的亚细胞分类如图3b所示,在32种蛋白质中,8种位于细胞质中,4种位于细胞外基质中,14种位于细胞核中,2种位于质膜中,2种位于线粒体中,1种位于内质网中。对差异蛋白的COG功能注释分类(图3c)显示,在32种蛋白质中,RNA加工修饰蛋白、细胞壁生物发生蛋白、能量产生蛋白、无机离子转运和代谢蛋白、细胞内运输、分泌和囊泡转运蛋白、细胞运动蛋白各1个、信号转导蛋白3个、细胞骨架蛋白3个、次生代谢物生物合成蛋白2个、一般功能预测蛋白6个和未知功能蛋白3个。差异蛋白互作网络显示AS-IV上调Atg12并通过DCP1A和TMSB4X诱导癌细胞自噬。以上结果表明,AS-IV在抑制宫颈癌侵袭方面的进展与细胞信号转导、次级代谢物生物合成和跨膜转运有关,尤其可能靶向DCP1A和TMSB4X。

图3 通过GO分析在AS-IV治疗下宫颈癌细胞中差异表达的蛋白质。(a) 评估的BP、CC和MF;(b) 差异表达蛋白质的亚细胞定位和分类;(c) 差异表达蛋白质的直系同源组分类簇;(d) TMSB4X/Akt/Atg5/Atg12通路, eDCP1A/WDFY3/Atg12通路。
4.AS-IV抑制宫颈癌细胞中差异表达蛋白的功能富集
基于蛋白质注释,作者在三个层面分析了差异表达蛋白质的功能富集:GO分类、KEGG通路和蛋白质结构域。大多数差异表达的蛋白质都参与了BPs,例如细胞生长和细胞发育调节,其中大多数的CC是肌动蛋白-肌球蛋白复合物,在MF表现为类固醇结合、抗氧化活性和改变细胞骨架的组成,并且富集在PH结构域(图4a-d)。此外,KEGG通路分析显示差异蛋白主要富集在化学致癌作用和RNA衰变信号通路(图4e)。结果表明AS-IV通过调节几种细胞生长蛋白,从而抑制宫颈癌细胞的生长。

图4 差异蛋白的KEGG、GO和蛋白结构域富集分析。(a) 生物过程;(b) 细胞成分;(c) 分子功能;(d) 蛋白结构域;(e) KEGG通路富集。
5.AS-IV靶向DCP1A和TMSB4X诱导自噬抑制宫颈癌侵袭
从iTRAQ蛋白质组数据中选择了5个关键的差异表达蛋白(DCP1A、TMSB4X、MGST3、AKR1C2 和 ERL1N1),通过PRM获得这些蛋白更准确的定量值。这五种蛋白质的功能与肿瘤细胞生物学的进展有关,其中,DCP1A调节Atg12并与自噬和蛋白酶体降解途径相关,TMSB4X调节TGFβ1并参与癌症进展,MGST3在LT97腺瘤细胞中增加并参与癌症发展,AKR1C2是孕酮代谢过程中的关键酶,与妇科肿瘤发生发展密切相关,ERLIN1影响胰腺癌患者的生存时间。PRM分析结果显示DCP1A和TMSB4X的表达增加,而MGST3、AKR1C2 和ERL1N1的表达减少(图5a)。在AS-IV存在下参与自噬过程的关键蛋白Atg7和Atg12表达增加,同时DCP1A siRNA或TMSB4X siRNA可以诱导AS-IV自噬抑制宫颈癌侵袭。此外还发现AS-IV可以上调HeLa和SiHa细胞中LC3I/II、Atg7和Atg12的表达。然而,在存在AS-IV和DCP1A siRNA或TMSB4X siRNA的情况下,LC3I/II、Atg7和Atg12的表达降低,因此,DCP1A和TMSB4X可被视为宫颈癌治疗的靶点(图5b-e)。这些结果表明,AS-IV可以靶向蛋白DCP1A和TMSB4X并诱导自噬,从而抑制宫颈癌的增殖和侵袭。

图5 AS-IV 通过靶向DCP1A和TMSB4X诱导自噬并抑制宫颈癌侵袭。(a) 通过基于质谱的靶向蛋白质组学(PRM)进行差异表达的蛋白质定量;(b) AS-IV存在下SiHa和HeLa细胞中 Atg7和Atg12的表达;(c) SiHa和HeLa细胞在DCP1A siRNA或TMSB4X siRNA存在下用AS-IV诱导的细胞侵袭;(d) SiHa和HeLa细胞在AS-IV、DCP1A siRNA或TMSB4X siRNA存在下Atg7、Atg12和LC3I/II的表达;(e) AS-IV通过TMSB4X/Akt/Atg5/Atg12和 DCP1A/WDFY3/Atg12通路诱导自噬的机制图。

三、结论
此研究通过PRM结合iTRAQ方法,确定了AS-IV在抑制宫颈癌细胞侵袭过程中的潜在靶点,AS-IV可通过诱导自噬抑制宫颈癌侵袭。DCP1A和TMSB4X不仅可视为AS-IV在自噬过程中的靶点,也可以视为筛选用于治疗宫颈癌的抗癌化合物的靶点。因此,PRM结合iTRAQ可用于大分子靶化合物的鉴定,也可作为筛选用于治疗宫颈癌的抗癌化合物的新技术。
文章链接:
https://doi.org/10.1186/s11658-020-00218-9
参考文献:
Xia C. He Z. Cai Y. Quantitative proteomics analysis of differentially expressed proteins induced by astragaloside IV in cervical cancer cell invasion. Cell Mol Biol Lett, 2020, 25: 25.
编辑丨Aaliyah
审核丨Tao Li

