尽管现有研究关于宿主对原先SARS-CoV-2毒株的反应已有很好的描述,但对新Omicron毒株的反应还不太清楚。在该研究中作者利用临床表型组、转录组、蛋白质组、代谢组和免疫组库分析了来自 SARS-CoV-2 Omicron 患者的 1000 份血细胞或血浆样本,剖析了Omicron多个疾病阶段宿主的反应动态以揭示血液中的分子和细胞景观。
天津市卫生科学研究院等机构在《Immunity》期刊发布题为"Multi-omics blood atlas reveals unique features of immune and platelet responses to SARS-CoV-2 Omicron breakthrough infection"的文章,报道了奥密克戎突破性感染者中免疫和血小板的独特特征

研究背景
到2022年10月,由 SARS-CoV-2 引起的 2019 冠状病毒病 (COVID-19) 已导致超过 6 亿人感染,累计死亡人数超过 600 万,使其成为人类历史上最严重的大流行之一。作为迄今为止最普遍关注的变异株 (VOC),Omicron(奥密克戎)与祖先的 SARS-CoV-2 毒株相比毒性有所降低,尽管其传播性显着增强。因此,对于患有免疫缺陷或需要免疫抑制治疗的基础疾病的人来说,奥密克戎仍然是一种危及生命的感染。然而与新变种奥密克戎相关的不同疾病阶段和严重程度的分子和细胞变化的动态尚未阐明。
循环血液是最容易获得的样本来源,可用于检查特定生物体的健康状况。血液生态系统由不同血细胞和血浆中不同类型分子之间复杂且高度协调的相互作用组成。这些相互作用是协调的,以维持生理稳态,这种稳态在感染或其他系统性疾病后经常被破坏。血液生态系统的多组学研究使我们能够更全面地了解这些病理景观。
技术手段
实验材料:来自 SARS-CoV-2 Omicron 患者的 >1000 份血细胞或血浆样本;
研究方法:临床表型组、转录组、蛋白质组、代谢组等。
研究内容
血浆蛋白质组学和代谢组学表明血小板在奥密克戎突破性感染中有关键作用
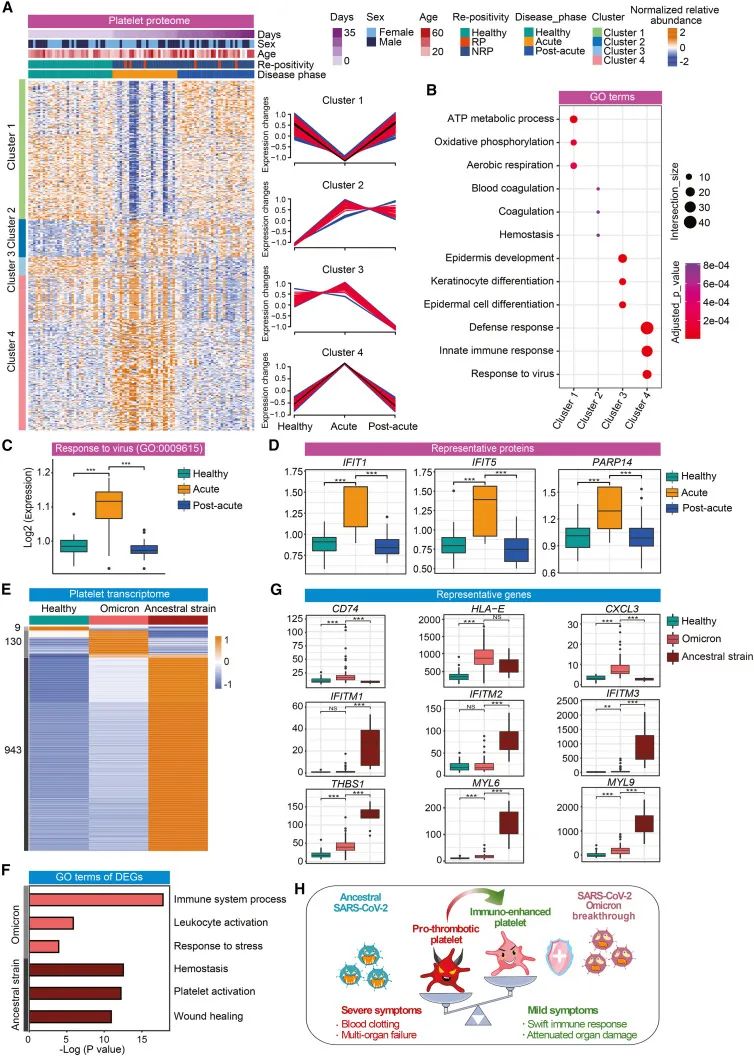
作者对 Omicron 患者和健康供体进行了血浆蛋白质组学和代谢组学分析,并使用 TMTpro 16-plex 平台获得了 546 种代谢物和 803 种蛋白质的高质量定量数据,根据临床实验室测试结果,轻度和中度患者的代谢和蛋白质组学数据没有显着差异,然而,对健康、急性和急性后样本的相应数据进行比较,发现血浆代谢组和蛋白质组中有 447 种差异表达代谢物 (DEM) 和 476 种差异表达蛋白 (DEP)(图 A-C),在奥密克戎疾病的不同阶段检测到许多血小板相关反应,包括血小板脱颗粒、活化、信号传导和聚集、止血以及补体和凝血级联反应(图 C-E)。DEM和DEP的联合分析再次确定了与血小板活化,补体和凝血级联反应以及不饱和脂肪酸的生物合成等途径的显着关联。总之,血浆蛋白质组学和代谢组学分析表明,血小板在奥密克戎突破性感染中起着关键作用。

血小板蛋白质组和转录组分析显示,与祖先菌株感染相比,新奥密克戎突破的免疫特征增强,血栓形成减少
血液凝固是 20%-30% 的危重 COVID-19 患者常见的并发症,也是 COVID-19 死亡的常见原因。作者对 奥密克戎患者的血浆蛋白质组和代谢组谱表现出与血小板相关的失调,这支持了血小板在 COVID-19 发病机制中的作用。然而,缺乏对 COVID-19 患者血小板的蛋白质组学研究。为了剖析 奥密克戎突破性感染中血小板功能的分子机制,作者从 COVID-19 患者中分离出血小板,并匹配健康供体进行平行蛋白质组学和基于 RNA 序列的转录组学分析,获得了4804 种血小板蛋白的定量信息,415个差异蛋白,作者将这些差异蛋白分成4种模式(簇),簇 1 中的蛋白质富集于 ATP 代谢过程、氧化磷酸化和有氧呼吸,簇 2 蛋白与止血有关,簇 3 中的蛋白质主要参与表皮和角质形成细胞分化,簇4蛋白显示出抗病毒免疫的特征。防病毒响应评分进一步表明血小板在宿主对奥密克戎突破性感染的快速反应中可能发挥强大的免疫支持作用等(图 C ),它们通过阻断病毒和PARP14的复制和繁殖来抑制病毒感染(图 D)。总之血小板蛋白质组学结果显示,血小板在急性奥密克戎突破性感染期间可能具有抗病毒能力。
作者比较了健康供体和感染祖先 32 或奥密克戎毒株的患者的血小板的转录组学谱。根据减毒的临床表型组,与祖先菌株样本相比,奥密克戎突破性感染样本中1,083个差异表达的血小板基因中有943个减少(图E)。与祖先的SARS-CoV-2感染相比,在奥密克戎突破期间,与止血、血小板活化和伤口愈合等血小板促凝特征相关的基因(如THBS1、MYL6和MYL9)较低(图F和G),这或许可以解释为什么奥密克戎突破性感染很少引起严重的血栓形成症状.且作者观察到 ,与祖先毒株相比,奥密克戎 突破性感染患者的血小板具有显着增强的免疫特征(图 E)等。
综上所述,祖先 COVID-19 菌株患者的血小板显示出增强的促血栓形成特征,导致严重的微血栓形成和多器官衰竭。相比之下,奥密克戎突破性患者的血小板表现出更强的抗病毒免疫特征,这意味着血小板可能在感染急性期参与免疫反应(图H)。

多组学整合揭示了宿主动态响应奥密克戎前景
临床参数,如年龄和基础疾病,往往会扭曲组学概况;因此,对多层组学中的巨大差异进行无偏解构和提取与疾病阶段相关的变化对于准确描述宿主反应动态至关重要。为了实现这一目标,作者通过MOFA整合了来自102个标本的四个组学数据集 39 ,并进一步剖析了临床相关性以获得生物学见解(图A),每个单独的组学数据集解释了15个排名靠前的因素中相当大比例的差异。因子1在功能上可以由所有四个组学层解释,而其他因子的功能可以由更具体的组学解释(图 B)。
作者通过与主要临床参数来评估这些因素的临床相关性。奥密克戎与前15个因素最相关,证实疾病期是血液生态系统变异的主要原因(图C),通过比较不同奥密克戎阶段样本的因子值,将其分为急性反应(AR)、持续反应(PR)和恢复期反应(CR)三组(图D)。AR组在急性期失调,在恢复期迅速恢复,占总方差的17.6%(图D和E);PR组代表了在急性期出现并持续到恢复期的持久反应,解释了总方差的6.8%(图D);CR组表现出恢复期出现的变化,并解释了总方差的3.8%(图D)。作者通过顶部加权转录本、蛋白质、代谢物(图E )和通路分析(图F-I)进一步探索了不同组学数据集中三组疾病阶段相关因子的生物学功能。分析结果表明AR组具有减少炎症和快速适应性免疫激活的特征。此外,血小板中增强的干扰素刺激的抗病毒特征提供了感染后快速抑制病毒复制的潜在分子机制等。

单细胞转录组图景显示血小板与白细胞形成聚集体以调节免疫细胞功能
为了剖析奥密克戎感染不同严重程度和阶段之间的免疫失调,作者使用10x 奥密克戎平台获得了急性、急性后和1个月随访期患者以及健康对照的PBMCs的单细胞转录组学图谱。同时进行单细胞BCR和TCR测序(图A)。作者检测到了318359个NK细胞和T细胞(以CD3D/IL7R和KLRF1为特征),44997个B细胞(以MS4A1为特征),89456个单核细胞(以FCN1为特征),10125个血小板(以PF4为特征)和7425个中性粒细胞(以MNDA, CXCR2和FCGR3B为特征)。为了进行更高分辨率的分析,作者进一步将每个细胞群划分为亚簇:NK/T细胞分为12个亚簇(图B),与健康供体相比,奥密克戎患者PBMC的细胞组成波动很大,急性期下降的血小板-白细胞聚集在随访期重新聚集(图C和D)。接下来,作者发现转录组中的NK细胞、T细胞和单核细胞从急性期后逐渐恢复到随访期(图E),虽然B细胞和血小板在急性期后接近健康状态,B细胞的波动在随访期再次出现(图E)等,随后,作者通过血小板与各种免疫细胞之间形成的聚集体分析及血小板和免疫细胞之间的相互作用的测量发现血小板以血小板-白细胞聚集体的形式动态调节针对奥密克戎的免疫反应,这与单细胞分析结果一致;通过将白细胞与从健康供体和Omicron样本中分离的血小板共培养进一步确定了血小板-白细胞聚集的动力学与白细胞计数无关,因此可能不受免疫细胞数量变化的驱动等。总之,这些研究结果表明血小板优先与白细胞形成聚集体以调节免疫细胞功能,这说明在奥密克戎突破性感染期间存在非典型的免疫景观。

此外作者还做了利用单细胞分辨率对奥密克戎变异株进行免疫反应分析,单细胞BCR-seq(scBCR-seq)和单细胞TCR-seq(scTCR-seq)来剖析奥密克戎患者免疫库的变化,机器学习模型预测免疫力下降的再阳性患者等研究,单细胞分辨率发现细胞因子和干扰素特征的独特分子标识符 (UMI) 水平在轻度患者的中性粒细胞中增强,但在中度患者中较低;scBCR-seq和scTCR-seq发现中度患者在急性期记忆 B 和 T 细胞的 BCR 和 TCR 多样性减少在急性期后恢复,但在随访阶段再次减少,BCRs 的 VDJ 基因重排表明轻度患者 B 细胞优先表达 IGHV2-5、4-30-4 和 7-4-1等,这些发现为针对奥密克戎的疫苗的优化设计提供了初步线索;机器学习模型通过效应记忆T细胞减少;增强单核细胞、血小板-单核细胞聚集体和中性粒细胞中的 CD16 + 炎症特征;细胞毒性下降等特征可以准确预测奥密克戎患者的再阳性。

