铁皮石斛是一种具有药用和营养特性的兰花,因其健康益处而受到越来越多的关注;然而,关于植物特性的代谢信息知道得还很有限。
贵州大学在《Frontiers in Plant Science》期刊发布题为"HPLC-based metabolomics of Dendrobium officinale revealing its antioxidant ability"的文章,报道了通过代谢组学发现铁皮石斛中的槲皮素-3-O-苦槐苷-7-O-鼠李糖苷和二氢赤松素甲醚可能是导致浙江种源(ZJ)、云南种源(YN)和贵州种源(GZ)抗氧化能力差异的主要化合物。

研究背景
铁皮石斛是一种著名的药食同源植物,富含生物碱、多糖、类黄酮、萜类化合物、芪类、酚类和木质素等多种物质,具有抗白内障、治疗阴虚病、控制糖尿病、抗肿瘤等多种药效。不同来源的铁皮石斛代谢产物存在明显差异,几项研究报道了来自不同地区的 石斛与其生理活性,且抗氧化活性与抗生理活性密切相关。
植物次生代谢产物是植物在进化过程中与生物和非生物因素相互作用的产物。中药材的活性成分多为次生代谢产物,对药材质量和有效性的评价基于次生代谢的种类和含量。代谢组学是继基因组学和蛋白质组学之后的一种新的组学技术,已广泛用于草药成分的分析和基于高通量的功效机制定性,定量和高覆盖率检测样品中代谢物的含量等。该研究旨在利用形态学、代谢组学和HPLC技术分析安龙县种植的3个种源(浙江、云南、贵州)铁皮石斛的表型、次生代谢物组成和抗氧化活性,了解不同代谢产物与抗氧化活性的相关性。
技术手段
实验材料:3种来自云南原产地(YN)、浙江原产地(ZJ)和贵州安龙原生地(GZ)铁皮石斛整株的茎、节、果实等;
研究方法:抗氧化活性测定、HPLC测定黄酮含量、UPLC-MS/MS检测次级二次代谢物。
研究内容
来源于GZ组的铁皮石斛抗氧化活性最高
利用DPPH、ABTS和FRAP对来源于YN、ZJ、GZ的铁皮石斛做抗氧化活性测定,结果表示,GZ的DPPH值显著高于YN,GZ馏分在3个来源的馏分中ABTS值最高,GZ分数的FRAP值最高,其次是ZJ分数,总的来说,GZ组分的抗氧化活性最高,YN组分的抗氧化活性最低。
来源于GZ组的黄酮类碳苷成分及含量最高
GZ紫杉组分中vicenin-2(C1)、异沙夫苷(C3)和异紫罗兰素(C4)含量显著高于ZJ和YN,ZJ紫芹组分中vicenin-2(C1)和异沙夫苷(C3)含量显著高于YN等。总的来说,GZ中总黄酮类碳苷含量高于ZJ和YN,表明不同种源的黄酮类碳苷含量和抗氧化能力呈相同趋势。
代谢组测定共检测到411种代谢物
采用UPLC-MS/MS分析GZ、ZJ和YN种源的铁皮石斛茎代谢成分的差异,共鉴定到了411种代谢物,这些代谢物包括143种黄酮类化合物、128种酚酸、68种生物碱、28种木脂素和香豆素、12种醌类化合物、6种萜类化合物、3种单宁和23种其他代谢物,143种黄酮代谢物包括42种黄酮醇、39种黄酮、33种黄酮类碳酸苷、15种黄烷酮、7种查尔酮类、5种黄烷醇和2种黄酮醇。68种生物碱代谢物包括28种生物碱、17种酚胺、10种鸡蛋素、6种吡啶类生物碱、5种哌啶类生物碱、1种苄基苯乙胺生物碱和1种倍半萜类生物碱。
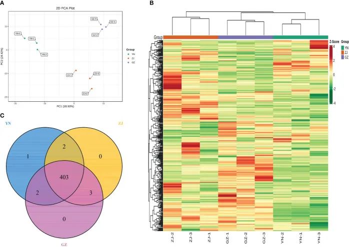
不同种源的铁皮石斛间代谢组具有显著的差异
通过2D PCA(PC1和PC2分别为28.93%和24.42%)可以区分和验证3种铁皮石斛种源之间的差异(图A),结果表明,3个铁皮石斛种源分离清晰,三个来源之间存在显着差异,各品种3个生物学重复性紧密聚合,表明实验具有可重复性和可靠性,所有样本都在 95% 置信区间内。此外,代谢物的聚类图清楚地显示了生物重复序列之间成分的相似性以及不同物种之间成分的差异(图B),这些结果表明,种源不同对铁皮石斛的代谢物谱有很大影响。对不同物种所含物质的维恩图分析表明,所有3种种源均有403种化合物,其中仅发现一种特异性代谢物(4-乙酰氧基-3-乙氧基苯甲醛),3种代谢物(木犀草素、1-O-阿魏酰基-β-D-葡萄糖和6-O-阿魏酰基-β-D-葡萄糖)仅存在于ZJ和GZ的提取物中。两种代谢物(2,4,6,6-四甲基-3(6H)-吡啶酮和牡荆素-7-O-芸香糖苷)仅存在于YN和ZJ的提取物中,两种代谢物(秦皮素和3-羟基-4-甲氧基苯甲酸)仅存在于YN和GZ的提取物中(图C)。

对所有样品中检测到的物质进行差异分析,将差异倍数(FC)≥2或FC≤0.5且OPLS-DA VIP≥1的化合物定义为DAM。在这项研究中,OPLS-DA模型成对比较了不同来源的代谢物含量,以评估YN和ZJ(R2X= 0.409,R2Y=0.997,Q2=0.839),YN和GZ(R2X=0.448,R2Y=0.994,Q2=0.877)以及ZJ和GZ(R2X=0.389,R2Y=0.994,Q2=0.842)之间的差异(图A-C)。所有对照组的Q2值均超过0.8,表明这些模型是稳定的。OPLS-DA评分图显示,这3种来源的成对分离良好,表明代谢表型存在显著差异(图A-F)。

基于差异倍数≥2或≤0.5且VIP≥1对测试物种成对比较产生的上调和下调化合物的数量可视化(如图A-C) ,ZJvs.GZ组中发现的差异代谢物数量最少,有58种(25种上调,33种下调)。此外,YN和GZ之间有80种显着不同的代谢物(61种上调,19 种下调),YN和ZJ 之间有68种(54种上调,14种下调)。在维恩图中取每个对照组的交叉点后(图D),对照组之间没有共享代谢物(YNvs.ZJ/GZ,ZJ vs.GZ)。此外,YN vs. ZJ 和 YN vs. GZ、YN vs. ZJ 和 ZJ vs. GZ、YN vs. GZ 和 ZJ vs. GZ 之间分别有33、12和25种差异表达的代谢物。这些结果表明,引起YN和ZJ、GZ差异的代谢产物明显不同。差异代谢物中,二氢松果糖基素甲醚、槲皮素-3-O-槐花苷-7-O-鼠李糖苷、槲皮素-3-O-(4''-O-葡萄糖基)鼠李糖苷、槲皮素-3-O-葡萄糖苷-7-O-鼠李糖苷、东方-7-O-葡萄糖苷和槲皮素-7-O-芸香糖苷的含量在3个种源中含量较高,DAMs相对较大。值得注意的是,GZ种源的酚酸(二氢松果基素甲基醚)分别比YN种源和ZJ种源高22.60倍和13.67倍,ZJ种源的酚酸比YN种源高1.65倍。

为了探究YN、ZJ和GZ来源的代谢物信息,作者使用KEGG数据库对差异代谢物进行注释和富集。在 YN 与 ZJ、YN vs. GZ 和 ZJ vs. GZ 组中,KEGG 分别对16、17 和10个DAM进行了注释,主要途径以气泡图表示(图A-C)。在YN vs. GZ对照组中,DAMs主要富集于“黄酮和黄酮醇生物合成”和“托烷、哌啶和吡啶生物碱生物合成”代谢途径(p值<0.05)。在 YN 与 ZJ 对照组中,DAM 主要富集在“吡啶生物碱生物合成”代谢途径中(p 值 < 0.05)。在ZJ vs. GZ对照组中,DAMs主要富集于“异喹啉生物碱生物合成”和“酪氨酸代谢”代谢途径(p值<0.05)。为了更全面、更直观地显示样品与筛选标志物代谢物之间的关系,我们使用显著差异代谢物的表达水平对各组样品进行了分层聚类。分层聚类分析(HCA)表明,3种种源的紫芸标志物代谢物主要为黄酮类、生物碱和酚酸类。L-酪胺(MWSmce584)、水稻酸(mws4085)、4-羟基-3-甲氧基苦杏仁糖酸(pmb2497)和山奈酚-3-O-芸香糖苷(MWSHY0050)含量显著高于YN和ZJ。此外,YN中2-苯乙胺(MWSslk106)、L-哌啶酸(MWS0811)、色胺(mws0005)和5,7,3',4'-四羟基黄酮(MWSHY0058)的含量显著低于GZ和ZJ(图D-F)。

差异代谢铁皮石斛次生代谢产物及其抗氧化活性的相关性分析
作者对三种材料中检测到的所有类黄酮,酚酸和生物碱进行了相关性分析,因为这些化合物是植物中的主要抗氧化剂,且占铁皮石斛成分的最大比例。GZ种源铁皮石斛组分的总黄酮含量(TFC)显著高于ZJ种分,ZJ种源铁皮石斛组分TFC显著高于YN种。测得的总生物碱含量(TAC)显示,GZ和ZJ种源提取物的含量显著高于YN种源的铁皮石斛茎提取物。相比之下,提取物中的总酚酸含量(TPC)在三个来源之间没有显著差异。结果表明,TFC可能与3种蒲公英的抗氧化活性密切相关。

作者研究了检测到的所有不同代谢物与抗氧化活性(ABTS、DPPH、FRAP)之间的相关性(Spearman相关系数),以进一步了解D. officinale中存在的抗氧化剂成分,并鉴定出48种代谢物与抗氧化活性呈显著正相关(r≥0.8,p< 0.0092)。另外30 种黄酮类化合物、9 种生物碱、4 种酚酸、2 种二苯乙烯类化合物、1 种倍半萜类化合物、1 种香豆素和 1 种其他物质与至少一种抗氧化活性呈显著正相关,这表明除了类黄酮、生物碱和酚酸外,铁皮石斛中的一些芪类和其他物质也可能是重要的抗氧化剂等。


