鹅肉的品质与其适销年龄密切相关,肉质随适销年龄的增加而变化,但在鹅中年龄对鹅肉质量的影响的机制尚未清楚。在本研究中,作者选择两个适销日龄鹅(70日龄和120日龄)的胸部组织及腿部组织的磷酸化蛋白质组学来了解这其中的机制。
扬州大学在《Food Chemistry》期刊发布题为"Quantitative phosphoproteomic analysis unveil the effect of marketable ages on meat quality in geese"的文章,报道通过鹅胸部组织及腿部组织的磷酸化蛋白质组学揭示了磷酸化的肌原纤维蛋白、糖酵解酶和线粒体蛋白与肉嫩度、WHC和色泽有关。

研究背景
鹅是我国常见的禽类肉来源,据统计,我国每年的鹅产量达252万吨,约占全球鹅总产量的95.2%。现今消费者对更优质、更健康的肉类产品需求越来越高,然而,肉质性状是复杂的,受到许多内外因素的影响。年龄是与肉质密切相关的一个关键因素。在鸡肉中有相关研究表明随着鸡年龄的增长其肉质通常会更好,表现于在年龄较大的肉鸡中观察到肉具有更有利的颜色和嫩度,鸡胸肉的蛋白质和脂质含量也随着年龄的增长而增加,在鸭肉中也有相关研究表明鸭肉在第9周龄时的营养价值显著高于第7周和第8周,而在鹅中年龄对鹅肉质量的影响并没有得到很好的表征,其机制也尚未清楚,有研究表明磷酸化修饰在肌肉纤维特性和肉质特性中起着重要作用,与糖酵解相关的磷酸蛋白可能会影响肌肉的纤维特性,肉质特性,且近年定量磷酸蛋白组学分析被广泛用于研究肉质形成生物过程。该研究利用鹅胸部及腿部肌肉的特质、糖酵解潜力磷酸蛋白组学分析70天和120天扬州鹅的胸肌及腿部肌肉质量。
技术手段
实验材料:饲养70日龄和120日龄扬州鹅,分离胸肌和腿部肌肉
研究方法:磷酸蛋白质组学
主要结果
肌肉纤维特性、肉质特性和糖酵解潜力分析
120天的比70天的胸部肌肉更黑、更红、有更好的剪切力和更好的持水量(WHC)

图1:鹅胸肌(70BM,120BM)和腿部肌肉(70LM,120LM)在70天和120天的表型。(A)苏木精和伊红染色,放大倍数=200x(Bar =100 μm).黑色箭头=120BM中IMF的示例。(B) 70BM、120BM、70LM、120LM组肌纤维直径和横截面积。(C)肉的物理性质(肉色、pH24h、WHC和嫩度)。(C)肉的近似成分(水分、蛋白质、IMF和胶原蛋白含量)。(D)糖的分解潜力(糖原、葡萄糖-6-磷酸、葡萄糖和乳酸)。所有直方图均显示为均数±标准误差表示(n = 6), *表示p <0.05, **表示p < 0.01。
磷蛋白鉴定、磷酸化位点定位和基序分析
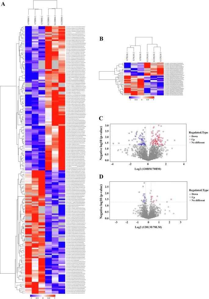
结果表明120LM/70LM组的大差异磷酸肽(DAPs)数量远小于120BM/70BM组,这表明随着年龄的增长,腿部肌肉的磷蛋白变化少于胸肌。从70到120天的鹅胸肌比腿部肌肉经历了更显著的磷酸肽变化。

图2 磷酸化位点的磷酸化蛋白鉴定和定位。(A)鹅肌肉磷蛋白组中检测到的磷酸肽、磷酸位点和磷蛋白的数量。(B)所有检测到的磷酸基的氨基酸残基分布。(C)与磷蛋白匹配的磷位点分布和数量。(D)磷酸基中前15个显著转换基序。残基的高度表示它们在各自位置出现的频率。残留物的颜色代表它们的物理化学性质。
不同丰度磷蛋白的功能富集分析
DAPs的功能富集分析显示,鹅肌肉随着年龄的增长而发生的变化与生物途径的磷酸化水平有关,并受到肌原纤维蛋白、糖酵解酶、线粒体蛋白和其他磷蛋白相互作用的调节。
DAPs的功能富集分析显示,鹅肌肉随着年龄的增长而发生的变化与生物途径的磷酸化水平有关,并受到肌原纤维蛋白、糖酵解酶、线粒体蛋白和其他磷蛋白相互作用的调节。
图3:差异丰度磷酸肽(DAPs)的鉴定与比较。(A) 120BM/70BM组和(B)120LM /70LM组DAPs的分层聚类分析。根据低(蓝色)和高(红色)Z-score归一化log2比率(表达强度)的强度,对所有分析样本(列)的每个磷酸肽(行)的值进行颜色编码。灰色表示未检测到定量信息。(C) 120BM / 70BM组和(D) 120LM /70LM组火山图。Fold change设置为>1.2或<0.83,P<0.05。x轴表示log2(折叠变化),y轴对应log10的平均表达值(P值)。
糖酵解酶和糖酵解潜力的相关性
糖酵解/糖异生在富集的途径中含有最多的DAPs(图S2)。Pearson相关系数证实了糖酵解酶磷酸化与糖酵解电位之间可能存在的联系。8种差异表达的糖酵解酶均与糖酵解电位呈正相关。因此,研究者得出结论,与70BM相比,上调的糖酵解磷蛋白在120BM中有助于更高的糖酵分解潜力,等等。
研究结论
总的来说,通过该研究,作者发现与70日龄的鹅相比,在120日龄的鹅中发现了更黑、更红、更有嚼劲、WHC更高的肉,在120BM比70日龄的鹅具有更高的肌肉内脂肪(IMF)和蛋白质含量(虽IMF是看不见的,在解剖学上也不可分离,但其在肌肉中沉积有1-3%,其有助于加强肉的营养、嫩度和风味)。鹅的腿部肌肉方面,随着年龄的增长,其表型和磷蛋白几乎没有变化。此外作者发现磷酸化的肌原纤维蛋白、糖酵解酶和线粒体蛋白与肉嫩度、WHC和色泽有关,PLINI在Ser409和PERM1在Ser255的磷酸化可能对IMF沉积有积极影响。本研究从磷蛋白组学的角度比较了不同市售年龄鹅肉的品质,并提供了操纵磷蛋白以改善肉质性状的替代方法。

