血液蛋白正成为阿尔茨海默病(AD)的候选生物标志物,在该研究中,作者系统地分析了血浆蛋白质组,以识别新的AD血液生物标志物,并开发了一种高性能的、基于血液的AD检测方法。
香港科技大学深圳研究院等机构《Alzheimer's Association》期刊发布题为"Large-scale plasma proteomic profiling identifies a high-performance biomarker panel for Alzheimer’s disease screening and staging"的文章,报道了通过大规模的血浆蛋白组确定了新的阿尔茨海默病筛查和分期的高性能生物标志物的研究。

研究背景
阿尔茨海默病 (AD)的进展可以通过 AD 相关的内表型(例如认知表现)和生物标志物水平(例如血浆 p-tau181)来标记。然而,由于缺乏分期特异性生物标志物,AD的分期缺乏明确的生物学定义。评估AD 的 ATN 生物标志物,包括淀粉样蛋白 β (Aβ) 沉积 (“A”)、神经原纤维缠结(病理 tau “T”)和神经退行性变 (“N”),需要侵入性脑脊液取样进行蛋白质测量和/或通过正电子发射断层扫描 (PET) 进行昂贵的成像,这极大地限制了它们在人群规模 AD 筛查中的实用性。最近发现的基于血液的 AD 生物标志物(即血浆 Aβ42/40 比率、tau/磷酸化 tau [p-tau] 和神经丝光多肽 [NfL])提出了一种替代的、侵入性较小的、基于血液的 AD 测试的可能性,此外,横断面和纵向研究表明,血浆 p-tau 和 NfL 可以指示疾病进展。但目前尚不清楚现有的 AD 血液生物标志物是否足以捕获 AD 血液蛋白质组的完整特征。因此,需要全面的蛋白质谱分析来阐明AD血液的蛋白质特征,并描绘疾病的途径和阶段。
技术手段
实验材料:发现组(106名≥60岁的AD患者和74名≥大于60岁HCs);验证组(97名≥60岁的香港华人);
研究方法:血浆蛋白质组
AD相关血浆蛋白在蛋白质检测平台、种族和疾病阶段具有高度可重复性
血浆 Aβ42/40 比率、tau 水平和 NfL 水平统称为血浆 ATN 生物标志物—是 AD 患者血液中发生改变的最知名蛋白质,作者通过SIMOA数字生物标准检测平台检测发现组患者与健康人的在血浆中AD相关的水平,发现32-34名AD患者与HCs相比,血浆Aβ42/40比值较低,血浆NfL水平较高。
同过对血浆蛋白组进行分析,发现共测定到1160个测定的血浆蛋白,其中有429个在AD患者中差异表达,其中61个蛋白显著上调,368个蛋白显著下调,此外通过荟萃分析发现429种AD相关血浆蛋白中有77种在欧洲血统人群中被报道,其中56种在AD患者中持续改变,另外为了检查在欧洲血统人群中是否可以观察到 AD 相关痴呆的前驱阶段的一致变化,作者将结果与瑞典轻度认知障碍 (MCI) 队列(即 BioFINDER)的蛋白质组学研究进行了比较,发现两组患者的蛋白水平变化之间存在很强的相关性。这些结果支持本文鉴定的AD相关血浆蛋白在蛋白质检测平台、种族和疾病阶段中具有高度可重复性。
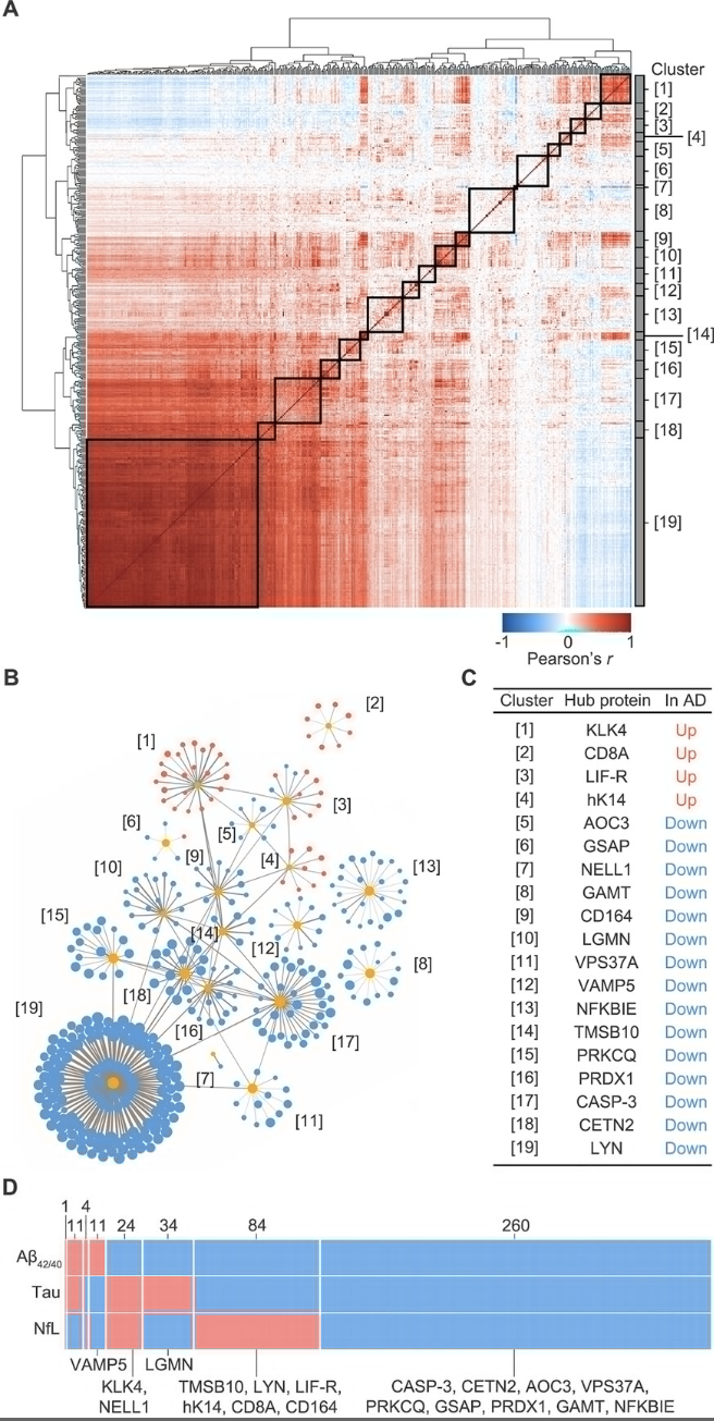
对这429种差异蛋白做GO分析,发现AD患者上调的蛋白主要与细胞增殖有关,而下调的蛋白主要参与炎症反应或凋亡,对这些AD相关血浆蛋白的后续分类显示,与器官损伤和免疫反应相关的通路在AD中特别失调,来自这些通路的测定蛋白中超过50%在AD血浆中显着减少,细胞类型富集分析显示,429种AD相关血浆蛋白中有≈81%由外周血细胞表达;特别是,六种AD相关血浆蛋白(MMP1,CDH5,LAMA4,BGN,SNCG和LIF-R)仅由内皮细胞表达,综上,作者确定了AD的血浆蛋白质组学特征。

阿尔茨海默病患者血浆蛋白质组的改变
为了确定充分代表 AD 患者血浆蛋白质组学特征所需的最小蛋白质数量,我们进行了相关网络分析以检查 429 种 AD 相关血浆蛋白的协同调节模式,然后对所得的相关矩阵进行分层聚集聚类分析。这产生了19个不同的AD相关血浆蛋白簇,每个簇都与不同的生物学过程和独特的细胞类型表达谱相关。例如,簇 3 包含 12 个参与细胞粘附相关途径的上调蛋白,主要由内皮细胞表达,而簇 19 包含 134 个参与凋亡的下调蛋白,主要由巨核细胞和 B 细胞。鉴于每个簇内的蛋白质大多是共调控的,作者随后通过选择与AD最密切相关的蛋白质(即P值最低的蛋白质)为19个簇中的每一个指定了一个“中心”蛋白。值得注意的是,19 种中心蛋白与血浆 ATN 生物标志物的相关性分析显示,10 种中心蛋白与 Aβ42/40 比率、tau 水平或 NfL 水平相关,而其余 9 种蛋白与其中任何一种蛋白均不相关。因此作者确定了 19 种血浆枢纽蛋白,它们捕获了 AD 血浆蛋白质组中 ATN 依赖性和 ATN 非依赖性的变化,代表了 AD 患者的整体血浆蛋白质组学特征。

阿尔茨海默病 (AD) 相关血浆枢纽蛋白的鉴定
血浆 ATN 生物标志物是 AD 分类中表征最明确、研究最广泛的候选血液蛋白。因此,在发现队列中,基于血浆ATN生物标志物的AD分类的最大准确率为87.35%,鉴于上述 19 种枢纽蛋白在 AD 血浆中始终发生改变,与患者年龄、性别、AD 药物使用或载脂蛋白 E (APOE) ε4 基因型无关,作者想确认它们是否也可用于对 AD 进行分类。因此,作者根据 19 种枢纽蛋白的水平建立了AD 分类的综合模型,并根据年龄和性别进行调整,而后作者应用这个 19 种蛋白质模型为每个个体生成 AD 分类分数,该分数准确地区分了 AD 患者和 HC 患者。此外,当按性别、年龄、AD 药物使用或 APOE ε4 基因型分层时,该模型在发现队列中以相似的准确性对 AD 进行分类,且其性能优于整合血浆ATN生物标志物的模型(19种蛋白质与ATN),此外,将这三种血浆ATN生物标志物整合到19蛋白模型中并不能提高AD分类的准确性(19种蛋白与ATN+19种蛋白),这表明19蛋白组捕获了AD血浆中atn依赖性和atn非依赖性的变化,这19 蛋白模型可以准确区分 AD 患者和 HC。
另外还发现19 种血浆枢纽蛋白中有 7 种与认知能力显着相关(支持信息中的表 S6),表明它们在 AD 进展中的潜在作用。作者随后检查了 19 蛋白模型预测 AD 相关内表型的能力。大多数HC的AD分类评分小于0.3,而AD患者的AD分类评分大于0.8,因此,作者将得分< 0.3、0.3-0.8 或 0.8 >的个体分别分为正常、轻度 AD 和重度 AD。指定的严重程度水平与认知表现以及海马体积减少和灰质体积,此外,被归类为严重AD的个体表现出白细胞计数升高,表明炎症更明显。综上这些结果表明,作者基于 19 种蛋白质生物标志物面板的综合模型不仅可以准确区分 AD 患者和 HC 患者,而且还可以反映 AD 相关的内表型。因此该模型可以作为制定个人、高性能AD筛查和监测策略的基础。

基于血浆 ATN 生物标志物和 19 种蛋白质生物标志物组合的阿尔茨海默病 (AD) 分类
作者还通过独立队列(36 名 AD 患者,61 名 HC)验证了这19蛋白是否可用于高性能AD筛选,通过分析发现这19种蛋白的变化表现与发现组一致,通过将模型应用于验证队列可获得高度准确的 AD 分类 (AUC = 0.9690),此外作者又发现了该模型生成的AD分类分数与认知,表现相关对这两个队列进行联合分析(142 名 AD 患者,135 名 HC,发现模型以90.51%的灵敏度和90.91%的特异性对AD进行了准确、一致的分类。由此得出的AD分类评分和指定的AD严重程度也可以区分AD患者和hc患者,并准确反映认知能力下降,等等。因此,这些发现共同表明作者基于19蛋白生物标志物的整合模型可以对AD和相关的内表型进行分类。

在独立队列中验证 19 种蛋白质生物标志物组合
研究结论
总的来说,作者系统研究了AD患者的血浆蛋白质组,鉴定了由19种血浆蛋白组成的AD生物标志物组合,并建立了用于AD分类和疾病分期的高精度整合模型。该研究结果不仅为开发高性能、基于血液的临床环境中的AD筛查和监测测试奠定了基础,且为未来的治疗开发提供了丰富的蛋白质靶点。

