骨分泌蛋白,称为骨因子,调节骨代谢和全身稳态。然而,关于真正的骨因子和它们的细胞来源是什么以及它们是如何被调节的基本问题仍然不清楚。
南方医科大学《Cell Metabolism》期刊发布题为"An integrated multi-omics analysis reveals osteokines involved in global regulation"的文章,报道了通过蛋白组学、转录组等发现了骨源性因子调控全身稳态的新进展

研究背景
骨因子是指由骨骼产生和释放的一组细胞因子或肽,并随后发挥自分泌、旁分泌和/或内分泌作用,骨细胞间广泛的分子通讯(包括OBs、破骨细胞、骨细胞、软骨细胞和骨髓基质细胞[BMSCs])是精确调节骨形成和骨吸收的基本机制。尽管已有发现表明骨因子在骨代谢和全身稳态中起重要作用。然而,现有的研究是有限的,缺乏整合。目前对于骨因子的基本特征,如存在什么骨因子,从哪类骨细胞分泌骨因子,以及它们如何受环境因素的调节等,还缺乏全面的认识。而多组学方法提供了对生物学和疾病更全面的理解,使新的诊断和治疗靶点的确定成为可能。
技术手段
实验材料:小鼠血清,细胞,骨的干骺端、骨干、颅骨、脊柱和肋软骨区域,骨髓和骨外器官/组织;
研究方法:转录组学、蛋白质组学
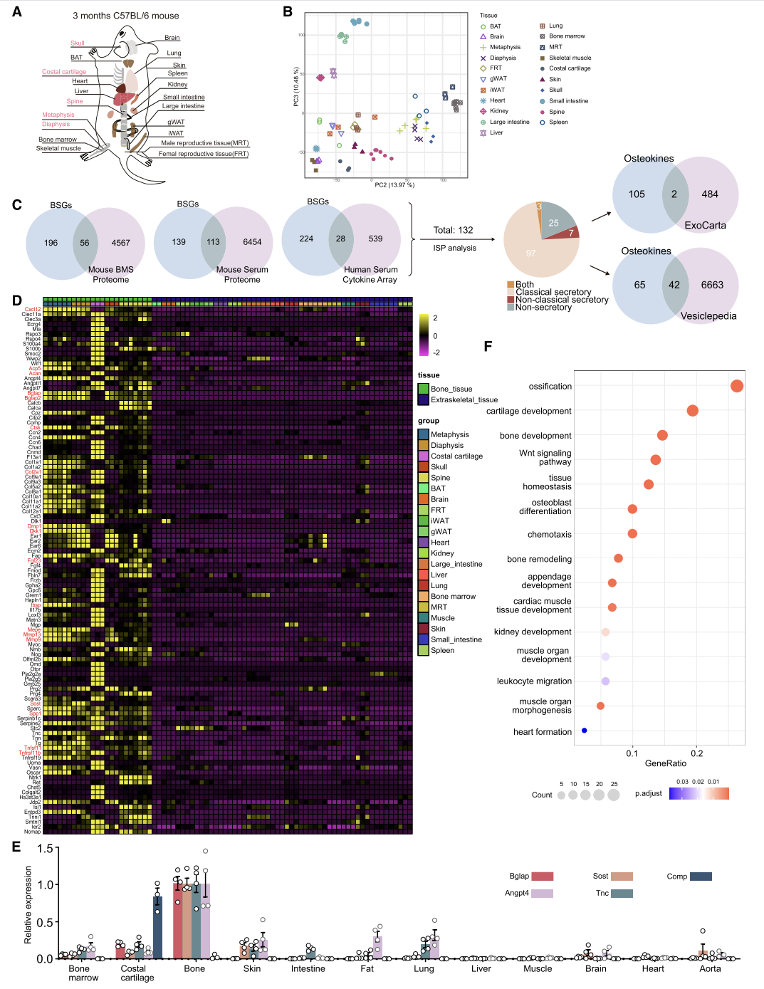
转录组-成年小鼠BOKs的表征
转录组主成分分析(PCA)表明,所有生物重复都聚集在一起,与其他样本有显著差异(图1B)。通过比较骨骼和骨骼外组织,作者鉴定出252个骨骼特异性基因(BSGs)。其中,52%和37%的表达量分别比骨骼外组织高5倍和10倍,这些基因包括众所周知的骨细胞(Sost和Dmp1)、OBs (Bglap2 和Sp7 )、破骨细胞(Ctsk和Acp5 )、软骨细胞(Col2a1和Acan)和骨髓间充质干细胞的标记(Cxcl12 ),这些标记基因的鉴定加强了基因的特定表达模式与其功能密切相关的概念。
鉴定到了132种由这些BSGs编码的潜在分泌蛋白,这些骨因子可能是骨特异性的。通过GO Cellular Component注释“胞外位置”,UniProt注释“secreted”,SignalP、TMHMM和SecretomeP预测分析得07种潜在的骨特异性因子(BOKs),包括那些通过经典、非经典或两者同时分泌的BOKs。他们与Vesiclepedia和ExoCarta列出得蛋白相重叠,此外还发现一些BOKs可能通过大泡或外泌体分泌,并确定了几种已知的骨因子,包括Bglap、Fgf23、Cxcl12、Tnfsf11、Tnfrsf11b、Dkk1、Spp1、Sost、Mmp13、Ctsk, Acp5, Ccn4, Rspo3,Dlk1,和Clec11a等。GO生物通路富集分析表明,这些骨因子在调节骨代谢,维持体内稳态中发挥作用。

为了研究骨(骨髓和血清)细胞外液中分泌的蛋白质,作者分析了骨髓上清(BMS)、小鼠血清和人血清进行了蛋白质组鉴定,年轻和年老小鼠干骺端有2211个差异表达基因(DEGs),干骺端有1185个DEGs,骨组织中有976个差异表达蛋白(DEPs), BMS中有560个DEPs,血清中有1285个DEPs。由于RNA-seq或蛋白质组学分析都有其独特的内在局限性,作者使用它们来扩展骨因子库。通过将从骨中获得的DEGs和DEPs分别与BMS和血清中获得的DEG和DEP重叠,获得了386个潜在AOKs,且从DEGs或DEPs中获得的潜在AOKs差异很大,经分析,从中候选了203个AOKs潜在的与衰老相关,其中,ECM组织的变化在AOKs中占有重要地位,大约16%的AOKs是ECM蛋白质,其下调可能会导致骨质量和质量下降,从而增加骨折风险。此外,AOKs的变化还涉及到与免疫反应相关的蛋白质,进一步突显了衰老骨中促炎状态的显著特征。

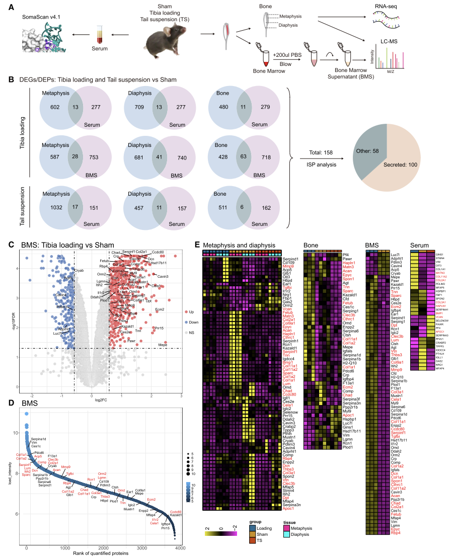
机械刺激是一种有效的合成代谢刺激,可诱导骨形成和适应。而根据沃尔夫定律这过程的失误会导致骨质流失和骨骼脆弱性增加,目前机械刺激对骨因子的影响尚不完全清楚。为了研究机械反应性骨因子(MOKs),作者分析了这些小鼠骨组织的转录组和蛋白质组,以及BMS和血清的蛋白质组。结果发现,干骺端有615个DEGs,骨干有722个DEGs,骨组织中有491个DEPs,BMS中有781个DEPs,血清中有290个DEPs;经重叠分析共获得158个潜在的MOKs,经过ISP分析去除污染蛋白后,预计有100个蛋白被分泌,因此被认为是候选MOKs,其中33个MOKs为ECM蛋白。正如预期的那样,MOKs最丰富的通路是ECM组织、骨化和骨发育。
通过整合成骨细胞(OB)分泌组和骨的scRNA-seq数据鉴定OBKs
从scRNA-seq数据中共获得了7726个单细胞转录组。t-SNE可视化显示了六个主要的簇,根据标记基因表达分别对应于OBs、软骨细胞、骨髓间充质干细胞、os-破壁细胞、骨细胞和未选择细胞,进一步分析鉴定出339个OB特异性基因。通过qPCR和SA-b-gal染色分别鉴定了1217个和1000个OB与相关的DEPs分化和衰老。通过将它们与OB特异性基因重叠,我们发现了86个蛋白,其中50个被预测为分泌蛋白并归类为OBKs。
究确定了几个在OB增殖和分化中起关键作用的OB激酶。这些包括Adamts2、Bgn、Gnas、Ltbp3、Mmp13、Slit3、Spp1和Tgfbi。其中,Bgn是富含亮氨酸的小蛋白聚糖家族成员,通过调节BMP信号传导促进OB分化和基质矿化。此外还发现了几个新的OB激酶,包括Cfh、Cp、Glg1和Lgals1,等等。

研究结论
总的来说,该研究通过转录组学和蛋白质组学分析,运用了正常成年小鼠、老年小鼠、机械刺激小鼠和体外培养的原代OBs四种模型,共鉴定了375种骨因子,并阐明了它们的细胞来源,预测了骨因子在肝脏、大脑和主动脉中的潜在作用。通过功能实验,作者发现衰老的OBs通过FABP3向VSMCs(血管平滑肌)传播衰老。该研究为研究人员提供了大量潜在的骨因子,并为进一步研究骨因子在骨代谢和全身稳态中的作用提供了基础支持。

